logo_revista

ISSN 2410-5708 / e-ISSN 2313-7215

Vol 13 | No. 37 | Junio - Septiembre 2024

Práctica de familiarización I de la carrera de Banca y Finanzas del I semestre 2022 del departamento de Contaduría Pública y Finanzas UNAN Managua

https://doi.org/10.5377/rtu.v13i37.17956

Enviado el 02 de Agosto, 2023 / Aceptado el 23 de Mayo, 2024

Erika Janeth Navarrete Mendoza

Máster en Finanzas / Doctorando en Doctorado de Educación e

Intervención Social V Cohorte, Universidad Nacional Casimiro Sotelo.

https://orcid.org/0000-0001-6460-061X

erika.navarrete.mendoza@hotmail.com

Donald de Jesús López Almendares

Máster en Administración de Negocios con Énfasis en Mercadeo

/ Doctorando en Doctorado de Educación e Intervención Social

V Cohorte, Universidad Nacional Casimiro Sotelo.

https://orcid.org/0009-0002-4292-8483

nalpez83@hotmail.com

Mercedes Leonor López Almendárez

Licenciada en Matemática / Doctorando en Doctorado de

Matemática Aplicada IV Cohorte, Docente, UNAN Managua.

https://orcid.org/0000-0002-2575-3258

mercedes.lopez@unan.edu.ni

Sección: Educación

ARTÍCULOS CIENTÍFICOS


Palabras Clave:Capacidades, Empresas, Prácticas, Simulación.

Resumen

La Facultad de Ciencias Económicas de la UNAN-Managua, está dividida en departamentos; dentro de ellos el departamento de Contaduría Pública y Finanzas este tiene dos carreras, la carrera de Contaduría Pública y Finanzas y la carrera de Banca y Finanzas, en el primer semestre del año, la carrera de Banca y Finanzas cursa la asignatura de prácticas de Familiarización I de acuerdo con lo planificado en la malla curricular. El programa de práctica Familiarización I tiene el objetivo de contribuir en la formación de profesionales de la banca, desarrollando capacidades referidas en el manejo de formas de trabajo empresarial. Pertenece al área de formación profesional de la carrera de Banca y Finanzas. Desarrolla capacidades en el manejo de actividades contables de las cuentas de activo, pasivo, capital, cuentas auxiliares, ajustes contables y un manejo de los estados financieros como elementos necesarios a dominar por los estudiantes de esta profesión.

La práctica de Familiarización I es una complementariedad entre el método cualitativo y cuantitativo, que permite al estudiante conocer la realidad del campo laboral específicamente en el área contable y financiero empresarial. Es un aprendizaje perdurable o para toda la vida, donde vincula el aprender ser y hacer, que contribuye a la mejor compresión de la realidad propia y de la sociedad. La simulación es una estrategia didáctica que favorece la formación de profesionales de la carrera de Banca y Finanzas en diversas áreas del conocimiento.


Abstract

The Faculty of Economic Sciences of UNAN-Managua is divided into departments; Within them, the Department of Public Accounting and Finance has two majors, the Public Accounting and Finance major and the Banking and Finance major. In the first semester of the year, the Banking and Finance major takes the subject of Familiarization practices. I in accordance with what is planned in the curriculum. The Familiarization I practice program has the objective of contributing to the training of banking professionals, developing skills related to the management of business forms of work. It belongs to the professional training area of the Banking and Finance career. Develops skills in the management of accounting activities of asset, liability, capital accounts, auxiliary accounts, accounting adjustments and management of financial statements as necessary elements to be mastered by students of this profession.


Keywords: Capabilities, Companies, Practices, Simulation.


Introducción

Las prácticas es una asignatura que es parte del plan de estudios de la carrera de Banca y Finanzas, en la Facultad de Ciencias Económicas de la UNAN - Managua y se imparte en el V semestre. Pertenece al área de sistema de prácticas de formación profesional, no tiene requisito que se anteceda, pero es necesario para el cumplimiento esperado en estas prácticas, un buen dominio de las asignaturas antecesoras como contabilidad I, contabilidad II y otras de formación básica.

La estructura del plan temático de las prácticas permite a los estudiantes de Banca y Finanzas el dominio necesario de la contabilización empresarial, manejo de las cuentas de activo, pasivo, capital, cuentas auxiliares, ajustes contables y un manejo de los estados financieros que se realizan en la práctica contable que a su vez son de suma necesidad en el manejo bancario. Eso les permitirá insertarse en el mercado laboral como asistente contable y/o financiero. El alcance de las habilidades planteadas será posible en la realización de esta práctica inicial de los estudiantes de Banca y Finanzas.

A través de esta práctica de Familiarización I, el estudiante podrá realizar actividades prácticas contables y financieras que le permiten poder aplicar a empleos menores en las empresas financieras en el mercado laboral existente. Las habilidades y destrezas adquiridas corresponden al dominio de la práctica de este orden, que se ejecutan en las áreas bajo la dirección de los responsables financieros en las empresas.


Materiales y métodos

Siguiendo los referentes teóricos de Hernández, Fernández y Baptista (2014), la investigación se sitúa en un enfoque mixto precisamente porque consiste en un conjunto de procesos sistemáticos, empíricos y críticos de investigación que implican la recolección y el análisis de datos cuantitativos y cualitativos.

La investigación se considera mixta porque procesa datos de origen cuantitativo y cualitativo. Con relación a lo primero, el cual se presenta la cantidad de estudiantes realizando sus prácticas en el campo laboral o simulación contable. La unidad de análisis de la presente investigación está constituida por una muestra no probabilística adecuada de manera intencional o por conveniencia por estudiantes del primer semestre de la carrera de Banca y Finanzas.

Técnicas de recolección: En el proceso de investigación se aplicaron dos técnicas de investigación: observación y entrevistas. En el caso de la primera, apegados a Arias (2012), «es una técnica que consiste en visualizar o captar mediante la vista, en forma sistemática, cualquier hecho, fenómeno o situación que se produzca en la naturaleza o en la sociedad, en función de unos objetivos de investigación preestablecidos» (p.69).

En cuanto a la entrevista, Arias (2012) también expresa que es «una técnica basada en un diálogo o conversación ‘cara a cara’, entre el entrevistador y el entrevistado acerca de un tema previamente determinado, de tal manera que el entrevistador pueda obtener la información requerida» (p.73). Esta técnica se aplicó a estudiantes, y permitió profundizar en aspectos relacionados a las prácticas de Familiarización.


Resultado y discusión

El modelo educativo, (UNAN Managua,2011) considera las prácticas profesionales como una actividad obligatoria, dirigida a fomentar el contacto con la realidad, facilitando la incursión del estudiante en el mundo laboral. Sin embargo, es parte del compromiso de la universidad con el estudiante para que contraste sus conocimientos teóricos con los prácticos, así mismo de aprovechar la parte de extensión universitaria en su vinculación directa con diferentes instituciones y la sociedad.

De acuerdo con el Reglamento Interno del sistema de prácticas del departamento de Contaduría Pública y Finanzas (2016). La práctica se conceptualiza como una práctica académica estudiantil, que contribuye a consolidar los conocimientos, habilidades y destrezas adquiridas por los y las estudiantes, así como el desarrollo de actitudes y valores. Son parte sustancial del plan de estudios y tienen como objetivo vincular interdisciplinariamente al estudiante en su futuro campo laboral.

Las prácticas profesionales se convierten en una actividad obligatoria dirigida a fomentar el contacto con la realidad, facilitando la incursión del estudiante al mundo laboral. Esta actividad académica favorece el proceso de formación integral del estudiante, a través del contraste entre el conocimiento teórico (inter y multidisciplinar) y la actividad práctica que la realidad proporciona. Esto permite la vinculación de la Universidad con el entorno social y productivo.

Según el Reglamento Interno del sistema de prácticas del Departamento de Contaduría Pública y Finanzas (2016). práctica de Familiarización es aquella donde se prepara al estudiante y se le va familiarizando con el ambiente laboral y profesional en el que se desenvolverá una vez terminado el proceso de formación profesional. Esta etapa le permitirá conocer los pormenores de su profesión, así como los obstáculos a los que se enfrentará en la misma. De acuerdo con el plan de estudio tenemos práctica de Familiarización I en el V semestre, luego práctica de Familiarización II en el VI semestre. (P.15)

Figura 1.

Flujograma de asignaturas procedentes y sub se cuentes de Prácticas.

Fuente: Elaboración Propia. Tomada de programa de prácticas de Familiarización I (2016). UNAN Managua.


Donde en estas asignaturas precedentes los estudiantes adquirieron las competencias de la función de la Contabilidad como elemento del sistema de información en las diferentes entidades, adquirió dominio de las técnicas para el registro de las transacciones, conoció la naturaleza de las cuentas que integran los estados financieros, así como la base legal y normativa, para la elaboración y presentación de los estados financieros.

La gestión de las prácticas se desarrolla de dos maneras una, es la práctica de campo en las empresas en la cual se realiza un proceso de seguimiento y monitoreo al practicante por parte del titular asignado en el grupo, el coordinador facultativo y el coordinador de prácticas del departamento de Contaduría Pública y Finanzas.

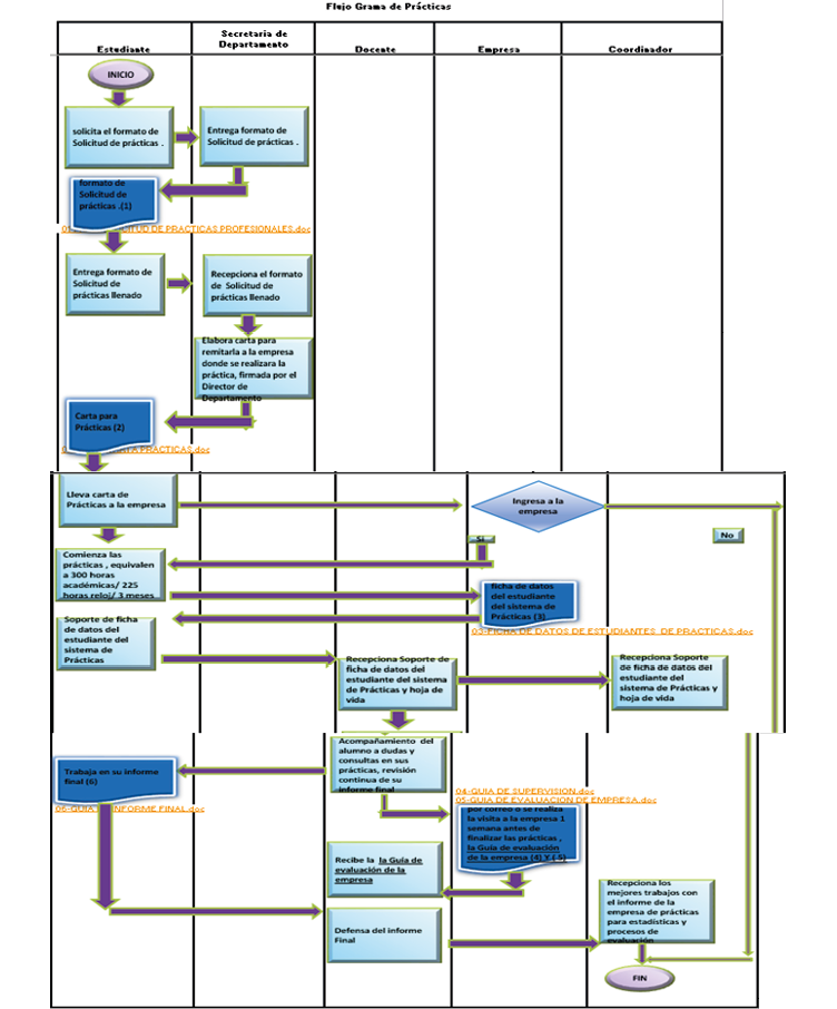
El estudiante es evaluado por el jefe inmediato de la empresa donde está ubicado, debe de presentar una constancia de la empresa y presenta un informe de las actividades desarrollada en la empresa que le toco desarrollarse laboralmente. A continuación, se presenta un flujograma del proceso si se lleva las prácticas en el campo laboral.

Figura 2.

Flujograma de prácticas.

Fuente: Elaboración propia.

Tabla1.

Procedimiento de utilización de flujograma de prácticas

Procedimiento de utilización de flujograma de prácticas

Responsable

Acción /Actividad

Estudiante

1

Visita al departamento de contabilidad y solicita el formato de solicitud de prácticas

Secretaria de Departamento

2

Entrega formato de solicitud de prácticas

Estudiante

3

Entrega formato de solicitud de prácticas llenado

Secretaria de Departamento

4

Recepciona el formato de solicitud de prácticas llenado

5

Elabora carta para remitirla a la empresa donde se realizará la práctica, firmada por el director de departamento

Estudiante

6

Lleva carta a la empresa

Empresa

7

Recepciona la carta

Estudiante

8

Después de 1 semana de estar el estudiante en la empresa, llevara la ficha de datos del estudiante del sistema de prácticas

9

Traerá la ficha de datos del estudiante del sistema de prácticas, llenado con su hoja de vida

Docente

10

Recepciona la ficha de datos del estudiante del sistema de prácticas, llenado con su hoja de vida

11

Acompañamiento del alumno a dudas y consultas en sus prácticas, revisión continua de su informe final

Coordinador

12

Recepciona la ficha de datos del estudiante del sistema de prácticas, llenado con su hoja de vida

Docente

13

Envía por correo o se realiza la visita a la empresa 1 semana antes de finalizar las prácticas, la guía de evaluación de la empresa

Estudiante

14

Deberá presentar su informe al docente de su grupo asignado (defensa del trabajo)

Docente

15

Remitirá los mejores trabajos y guía de evaluación del empresarial coordinador de prácticas para estadísticas y procesos de evaluación de las prácticas

Fuente: Elaboración Propia.


Como requisito para que el estudiante realice sus prácticas en el campo laboral es que realicen sus prácticas en cualquier área que vincule el proceso contable (registros contables, archivos, caja, cheques, conciliaciones, inventarios, estados financieros, entre otros), para poder poner en práctica los conocimientos adquiridos en las asignaturas procedentes. De igual manera está la opción de la elaboración del proceso contable a las pequeñas y medianas empresas o negocios informales que no llevan registros contables, es ahí donde los estudiantes aportan a la sociedad y consolidad sus conocimientos en el campo laboral.

El siguiente testimonio presente las fortalezas y debilidades en la realización de las prácticas en el campo laboral.

Largaespada, H. R (2022)

“Mis debilidades en el campo laboral es que estoy sin experiencia en el ámbito laboral pero me motivo en fortalecerme en la captación rápida del conocimiento necesario para poder realizar cualquier actividad que necesite en el departamento donde estoy realizando la práctica con los excelentes valores éticos adquiridos en la Universidad y puestos durante este periodo el poder trabajar bajo presión para entregar en tiempo y forma a cada una de las asignaciones y realizar excelente trabajo para quedar bien referenciado como profesional y como Universidad”.

La simulación como estrategia de aprendizaje en la carrera de Banca y Finanzas. Según Orozco, Cruz, y Días, (2022), en su artículo la Simulación como estrategia Didáctica en la formación Docente. La simulación es una estrategia de aprendizaje grupal que permite que los estudiantes desarrollen procesos empáticos y se empoderen de roles en la representación de circunstancias, hechos o acontecimientos. Esta estrategia ha sido utilizada en diversas áreas del conocimiento con el fin de generar experiencias significativas en el estudiantado para que este conocimiento sea interiorizado, duradero y aplicado a otras situaciones.

De acuerdo, Davini (2008) sostiene que la simulación es un “método de enseñanza que se propone acercar a los alumnos a situaciones y elementos similares a la realidad, pero en forma artificial, a fin de entrenarlos en habilidades prácticas y operativas cuando las encaran en el mundo real” (p. 144).

Cita Pimienta (2012), se concibe la simulación como “una estrategia que pretende representar situaciones de la vida en las que participan los alumnos actuando roles con la finalidad de dar solución a un problema o, simplemente, para experimentar una situación determinada” (p.130).

Otra forma que tiene el estudiante para el desarrollo de las prácticas, es mediante una simulación en el salón de clase, con el docente asignado donde el contenido programático de esta práctica de Familiarización I , desarrolla la Introducción a la práctica de familiarización; registros contables en esquema de mayor; registro y utilización de Libros Contables ,preparación de estados financieros ,análisis financiero, operaciones complementarias, culminando con un trabajo de fin de curso.

Con las experiencias en las simulaciones en el aula de clases ; se inicia con la base legal y normativa para la creación de una entidad, elaboración de partidas y estados financieros iniciales, en el transcurso de las semanas se simulan partidas que contemplan movimientos de efectivo y equivalente de efectivo, cuentas por cobrar, inventarios, propiedad planta y equipo, pasivos, patrimonio, ajustes, reclasificaciones, hojas de trabajo, elaboración de estados financieros finales, libros contables diario y mayor hasta la elaboración de la declaración del Impuesto sobre la renta, llevándolo todos estos con sus soportes primarios y secundarios como comprobantes diario, de pago, cheques , facturas, recibos, voucher, retenciones, cotizaciones, entre otros, para simular lo que se lleva en la realidad del campo laboral y que cuenten con las competencias cuando se desarrollen en el campo profesional.

En cuanto a las prácticas en el primer semestre del año 2022 correspondieron a 3 grupos el Grupo 5131 turno matutino, grupo 5231 sabatino y el grupo 5531 dominical, de prácticas de Familiarización I de los III años de la Carrera de Banca y Finanzas.

Figura 3.

Grupo 5131 turno matutino.

Fuente: Elaboración propia.


La figura 3, muestra que el grupo 5131 de Banca y Finanzas del III año del turno matutino indica que del total de alumnos matriculados que fueron 46, se lograron ubicar en las empresas un total de 28 estudiantes, representando un 61% del 100% del grupo, siendo 16 mujeres ubicadas del total de 28 estudiantes, representando un 35% del 100%. Por lo que indica que la ubicación en las empresas fue muy exitosa en más del 50%, donde los estudiantes ponen en práctica el aprendizaje en el campo laboral. El 39% realizaron las simulaciones en el salón de clases.

Figura 4.

Grupo 5531 turno sabatino.

Fuente: Elaboración propia.


De acuerdo con la figura 4 muestra que el grupo 5531 de Banca y Finanzas del III año del turno sabatino indica que del total de alumnos matriculados que fueron 37, se lograron ubicar en las empresas un total de 1 estudiantes, representando un 3% del 100% del grupo. Por lo que indica que la ubicación en las empresas fue mínima, dato muy importante para dar seguimiento en los siguientes semestres ya que estos estudiantes son los que la mayoría están ya laborando y llama la atención si fue por carencia de retroalimentación de las modalidades de prácticas o si los estudiantes quisieron enriquecer sus conocimientos con las simulaciones en el aula de clase.

Figura 5.

Grupo 5231 turno dominical.

Fuente: Elaboración propia.


De acuerdo con la figura 5, muestra que el grupo 5231 de Banca y Finanzas del III año del turno dominical indica que del total de alumnos matriculados que fueron 37, se lograron ubicar en las empresas un total de 4 estudiantes, representando un 11% del 100% del grupo, siendo 1 mujer ubicadas del total de 4 estudiantes, representando un 3% del 100%. Por lo que indica que la ubicación en las empresas fue mínima del 11%, siendo esto que deberían estar más en el campo laboral ya que es población de estudiantes que laboran y hay que poner mucha importancia para dar a conocer el proceso de las prácticas a los estudiantes. Obteniendo un 89% de estudiantes realizando las prácticas de Familiarización I en simulaciones en el aula de clases.

Figura 6.

Prácticas de Familiarización I (campo laboral o simulación), I semestre 2022.

Fuente: Elaboración propia.


La figura 6 resume que en el primer semestre 2022, en los grupos 5131,5531,5231, se matricularon 114 estudiantes, se lograron ubicar 33 estudiantes equivalentes al 29% con un 15% de participación de mujeres, un 71% se realizó simulaciones en los salones de clases, por lo que indica que hay una ardua tarea para poder insertar más en el campo empresarial a los estudiantes para que puedan adquirir experiencia profesional.

Conclusión

La práctica de Familiarización I es una complementariedad entre el método cualitativo y cuantitativo, que permite al estudiante conocer la realidad del campo laboral específicamente en el área contable y financiero empresarial. Es un aprendizaje perdurable o para toda la vida, donde vincula el aprender ser (pensamiento crítico, oportunidades para que pueda ponerlo en práctica y elaborar juicios propios); y hacer (involucrándose y probando sus ideas construirán las estructuras de su conocimiento), que contribuye a la mejor compresión de la realidad propia y de la sociedad.

La simulación es una estrategia didáctica que favorece la formación de profesionales de la carrera de Banca y Finanzas en diversas áreas del conocimiento. Mediante esta estrategia se llevan a cabo procesos empáticos que permite que los protagonistas asuman roles semejantes a los que deben asumir en la realidad, y, por ende, apropiarse del rol, conocimientos, actitudes y habilidades que el medio requiere para desempeñarse efectivamente.

La investigación recopila las prácticas de Familiarización I de la carrera de Banca y Finanzas del I semestre 2022 del departamento de Contaduría Pública y Finanzas UNAN Managua. Donde se concluye que estas prácticas se llevan por dos medios el campo laboral y por medio de simulaciones en el aula de clases, para que los protagonistas adquieran experiencias en los procesos contables de la realidad del campo laboral donde se conoció que en el primer semestre de 2022, los grupos 5131,5531,5231, se matricularon 114 estudiantes, se lograron ubicar en el campo laboral 33 estudiantes equivalentes al 29% y por medio de simulaciones en los salones de clases un 71%, por lo que indica que hay una ardua tarea en las prácticas de Familiarización I, para poder insertar más a los estudiantes en el campo empresarial y que las simulaciones cumplan con todos los requisitos para que ellos adquieran las competencias y se puedan desarrollar en el campo profesional.


REFERENCIAS

Davini, M. (2008). Métodos de enseñanza: Didáctica general para maestros y profesores. Buenos Aires: Santillana.

Gazo, R. J (2018). Prácticas profesionales, Proyección y Extensión Social. Aproximación a la experiencia de la Facultad de Humanidades y Ciencias Jurídicas 2014-2015.Recuperado de: https://www.lamjol.info/index.php/torreon/article/view/7714

Gómez, G.R (2015). La investigación desde las prácticas de Familiarización. Recuperado de: https://multiensayos.unan.edu.ni/index.php/multiensayos/article/download/103/104/

Gutiérrez, V.J (2022). Reporte de prácticas de Familiarización I Banca y Finanzas Grupo 5231.

Morales, G. E (2022). Reporte de prácticas de Familiarización I Banca y Finanzas Grupo 5131.

Orozco, A.J, Cruz, A.A y Días, P.A (2022). la Simulación como estrategia didáctica en la formación docente. Experiencia en la carrera de Ciencias Sociales.

Pimienta, J. (2012). Estrategias de enseñanza-aprendizaje. Docencia universitaria basada en competencias. México: Pearson.

Universidad Nacional Autónoma de Nicaragua, Managua (2014). Programa de prácticas de Familiarización I Banca y Finanzas. UNAN Managua