

Salud y Servicios sociales
La Enfermería en Nicaragua, sumergida en el empirismo por muchos años.
Nursing in Nicaragua, immersed in empiricism for many years.
Revista Torreón Universitario
Universidad Nacional Autónoma de Nicaragua-Managua, Nicaragua
ISSN: 2410-5708
ISSN-e: 2313-7215
Periodicidad: Cuatrimestral
vol. 11, núm. 30, 2022
Recepción: 30 Abril 2021
Aprobación: 28 Noviembre 2021

Resumen: El articulo presenta un recorrido histórico de la enfermería desde la edad media, justo cuando se reconocía el papel de la mujer para el trabajo doméstico, asumía cuidado de los enfermos de una manera empírica; la actividad de cuidar enfermos tuvo que pasar por un largo recorrido tecnificar el cuidado y llevarlo a la profesionalización, hecho que ocurrió con la aparición de Florence Nightingale, precursora de la profesión de enfermería en el siglo XX. Esta actividad de cuidar enfermos estuvo marcada por una fuerte discriminación social y cultural. Aunque Nightingale estableció las bases de la profesionalización, no lograba extender su desarrollo y por tanto carecía de reconocimiento en los países sub desarrollados, en el caso de Nicaragua, se vio sumergida en el empirismo para el cuidado de los pacientes por muchos años. En Nicaragua no existe información suficiente sobre las prácticas cotidianas de enfermería en los tiempos antiguos, lo que se ha encontrado son relatos de las primeras señoritas que ejercieron la tarea de cuidar enfermos. Sin embargo, los alcances que ha tenido la profesionalización en enfermería han sido de gran magnitud, después de haber pasado por un proceso lento desde que Florence Nightingale fundara la Escuela para enfermeras, inaugurada en 1860 St. Thomas en Londres, hasta a ser un tan acelerado, complejo e indispensable para la atención de la salud de la población de hoy en día, ubicándose en diferentes espacios y un alto reconocimos social. Este artículo permitirá hacer una memoria por el recorrido histórica de la profesión.
Palabras clave: enfermería, empirismo, evolución, profesionalización, compromiso, reconociendo.
Abstract: The article presents a historical journey of nursing since the Middle Ages, just when the role of women in domestic work was recognized, they assumed care of the sick in an empirical way; The activity of caring for the sick had to go through a long journey, making care more technical and leading to professionalization, a fact that occurred with the appearance of Florence Nightingale, a forerunner of the nursing profession in the 20th century. This activity of caring for the sick was marked by strong social and cultural discrimination. Although Nightingale established the foundations of professionalization, she was unable to extend its development and therefore lacked recognition in underdeveloped countries, in the case of Nicaragua; it was immersed in empiricism for patient care for many years. In Nicaragua there is not enough information about the daily nursing practices in ancient times, what has been found are accounts of the first young women who exercised the task of caring for the sick. However, the scope of professionalization in nursing has been of great magnitude, after having gone through a slow process since Florence Nightingale founded the School for Nurses, inaugurated in 1860 St. Thomas in London, to being a so accelerated, complex and essential for the health care of today's population, located in different spaces and a high social recognition. This article will allow you to make a memory of the historical journey of the profession
Keywords: Nursing, empiricism, evolution, professionalization, commitment, recognizing.
I. Introducción
El artículo recoge información sobre el desarrollo histórico de la enfermería, considerada la historia del desarrollo de la profesión, responde a interrogantes sobre el origen, métodos y limitaciones en el desarrollo histórico de ese conocimiento. Por esta razón, el presente artículo hace interioriza sobre la epistemología la enfermería, como cualquier profesión es considerada un producto social que adopta de manera circunstancial cada época de su historia; bajo esta premisa la enfermería ha desarrollado el contenido de su función desde el empirismo hasta el profesionalismo tan eficientemente convirtiéndose en profesión y en ciencia, manteniendo la originalidad de su esencia que es el arte del cuidado.
Ariza (2011) y Fernández (2015) consideran que el empirismo es toda experiencia sensorial como única fuente de conocimiento que materializa y magnifica la experiencia mediante el ensayo error, de manera que subestima toda manifestación científica para el desarrollo cognitivo, esta afirmación se confronta con la filosofía marxista que considera al empirismo como el método científico inductivo que surge de la observación para construcción de la teoría y luego se comprueba de forma experimental conduciendo hacia el silogismo.
En el desarrollo histórico la enfermería se vio afectada por el empirismo desde sus génesis cuya época oscura de rechazo, discriminación y desprecio, tuvo que pasar por cuatro etapas evolutivas hasta lograr convertirse en una profesión científica, en este sentido se acepta la afirmación filosófica que el empirismo se traslada de generación en generación como una conducta repetitiva y ejercida ante una acción observada, esta afirmación queda ampliamente reflejada en las etapas evolutivas de la enfermería Moreno. (Fajardo.YM., Ibarra., A Silva.S. 2017)
II. Desarrollo
2.1 Recorrido histórico de la enfermería
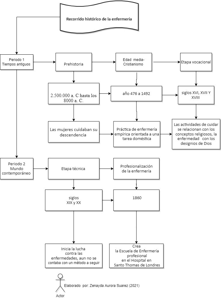
El recorrido histórico de la enfermería es un patrimonio sociocultural de la Enfermería que permite a las nuevas generaciones conocer su propia historia, el artículo hace referencia a cada una de las etapas de este y su aporte en el tiempo.
Pastor Quiles, M. y Mateo Corredor, D. (2019) consideran que la época de la prehistoria se temporaliza desde los 2.500.000 a.C. hasta los 8000 a. C. Aunque tiene una limitada documentación en lo que se refiere a las relaciones humanas y la definición de roles en esta, sin embargo, algunos estudios han determinado que las mujeres se habrían dedicado mayoritariamente al cuidado de su descendencia y, por lo tanto, la mayor parte de las actividades productivas fueron realizadas por los hombres.
El surgimiento del cristianismo o llamada etapa de la edad media, abarca tiempos remotos como las sociedades arcaicas y el mundo clásico (año 476 a 1492) (Medici, 2021). Época donde la práctica de enfermería se desarrolló de forma empírica orientada a una tarea doméstica, fue el momento idóneo de reconocer a la mujer como la primera cuidadora en las comunidades antiguas. “La cercanía de las mujeres con la naturaleza en razón de su función reproductiva hace que históricamente se les haya asignado la función de cuidar, a tal punto que la cultura lo interpreta y asume como algo inherente” (Torres, 2006).
En este recorrido surge la etapa vocacional. Comprende el inicio del mundo cristiano, que se extiende desde: siglos XVI, XVII Y XVIII y el período de transición, momento más oscuro de la historia de la enfermería (última parte del siglo XVIII hasta la mitad del siglo XIX), en este momento se observa un conflicto con la religión y la vocación. Según Torres (2006):
El calificativo vocacional está asociado al nacimiento de la religión cristiana. El enfermo, el que sufre, es un elegido de Dios y quien lo cuida y se consagra a Él también. Los conocimientos teóricos son casi inexistentes y los procedimientos aplicados muy rudimentarios. Lo importante es la actitud, centrada en la caridad, la sumisión y la religiosidad. Las actividades de cuidar se relacionan con los conceptos cristianos de salud y enfermedad, atribuidas a los designios de Dios. Aparece la figura de la cuidadora a la que Collière, llama la “mujer consagrada”. Las mujeres, poseedoras del conocimiento de los cuidados, se convierten en objetos de persecución y represión, porque representan dos grandes amenazas para el poder de la iglesia, primero: El ser mujer incitaría al pecado de la carne, y en segundo lugar, el adquirir conocimientos por medio de experiencias del cuerpo las alejaría de Dios y la iglesia. (p. 3)
Al paso del tiempo las civilizaciones fueron combinado y transformado todo su contexto, aparece entonces, la llamada etapa técnica que abarca el mundo contemporáneo (siglos XIX y XX). Fue caracteriza por la nueva concepción del hombre acerca de la división del proceso enfermedad-salud, deja de ser visto como un designio de Dios y se inicia la lucha contra las enfermedades; se requería del cuidado de los enfermos sin embargo, no contaba con un método a seguir, al igual no había teoría científica que diera la explicación de un método a seguir en el proceso del cuidado (p. 4).
Posteriormente se acerca la etapa de profesionalización de la enfermería caracterizada por un largo período de transición llamado como la etapa oscura de la enfermería.
El aporte de Florence Nigthingale en esta etapa dio paso al desarrollo de la enfermería como profesión, imprime un estilo único de pensamiento conocido como patrones nithingelianos, en los que la rigidez de la disciplina y la obediencia a la jerarquía fueron el centro de la construcción del pensamiento en enfermería. Florence fue reconocida como la primera mujer admitida en la Royal Statistical Society británica, y miembro honorario de la American Statistical Association, sentó las bases y estableció la profesionalización de Enfermería, en 1860 crea la Escuela de Enfermería en el Hospital en Santo Thomas de Londres, hace extensiva la necesidad de profesionalizar enfermeras. (Ruiza, M., Fernández, T. y Tamaro, E. 2004) sin embargo, no fue una formación masiva en el mundo. Para los países pobres y en desarrollo parecía imposible lograr la profesionalización por su alto costo para la formación, esto permitió que el empirismo fuese una forma cotidiana de proporcionar cuidado a los enfermos.

2.2. Empirismo de la enfermería en Nicaragua
Aunque no existe una amplia fuente de información sobre la enfermería en Nicaragua, Soledad Galeano en su escrito refleja que el cuidado a los enfermos se mantuvo sumergido en el mundo del empirismo durante cienes de años; describe que un incidente de grandes magnitudes pusiera en evidencia la enorme necesidad de formar profesionales en enfermería.
La mañana del 31 de marzo de 1931, una Managua cálida y despejada fue violentamente sacudida por un sismo que revistió los caracteres de la tragedia. Más de 1,000 muertos y 2,000 heridos entre las ruinas de la ciudad, un voraz incendio desatado en la zona comercial de la ciudad, fueron suficientes para establecer un cuadro desesperan una población completamente desprotegida, un sistema sanitario deficiente e incapaz para dar la respuesta de primeros auxilios veraz, eficaz y oportuna; inmediatamente la atención de las instituciones de la Cruz Roja de los situación que atrajo países vecinos para prestar tan necesaria ayuda (Galiano, S. 1950).
Este incidente le abrió las puertas a una nueva etapa de la enfermería en Nicaragua, a partir este momento se ve un lento proceso de la profesionalización de la enfermería, limitado y exclusivo.
2.3. Recorrido histórico del desarrollo de la enfermería en Nicaragua.
En los apuntes de soledad Galeano se vislumbran los indicios de una profesión incipiente, 71 años después que Florence fundara la primera escuela para profesionalizantes en enfermería ubicada en el Hospital en Santo Thomas de Londres, Nicaragua aun no contaba escuelas para la formación en enfermería. El sismo ocurrido en 1931 sensibilizó el corazón de los jefes de beneficencia de Panamá, a tal punto, que puso a la orden del ministerio de Beneficencia y salubridad de Nicaragua, dos becas para estudios en enfermería profesional en el Hospital Santo Tomás de Panamá, a dos señoritas nicaragüense, curso duraría un año para acreditarlas como profesionales del cuidado, sin duda alguna este momento marco el principio del fin de un empirismo deficiente en asistencia a los enfermos. Nicaragua no había logrado la transición de la etapa doméstica en el desarrollo de la profesión, con la formación de las dos primeras señoritas se logra llegar a la etapa vocacional influenciada por la religión, observadas por su buena conducta y posición en la sociedad, siendo, Adela Prado y Carmen Morales. (p.551). Al regreso de las señoritas antes mencionados (1932) fueron elegidas por el Ministerio de Salubridad Nicaragüense para la apertura de los primeros dos centros de salud en el país, uno se ubicaba en Chinandega y el otro en Rivas, los resultados fueron halagadores, convirtiéndose en la piedra angular por la calidad de los servicios de enfermería que se ofrecían.
Aunque el Gobierno de Panamá continuaba otorgando este tipo de becas, a todas luces se considera un proceso tan lento, pues solo se formaban dos enfermeras por año, sin embargo acreditar las primeras dos enfermeras profesionales en Nicaragua viene a ser el nacimiento y un despertar brillante para emprender el camino de una loable misión humanitaria, tal y como la fundamento Florence, en su afán por lograr una profesión con un cuerpo de conocimiento un método científico que aplicase en toda el mundo. (García Martín - Caro, C., Martínez Martín, M.L. 2007)
Galiano, S. (1950) describe momentos calves para la formación de enfermería en Nicaragua, narra la trascendencia histórica de la siguiente manera
Habían transcurrido los años y el proceso de formación se mantenía sumamente lento por esta razón, Luis M. Debayle director sanitario, consideró demasiado lento el proceso de formación en enfermería que ofrecía el Ministerio de Salubridad de Panamá, solo graduaba dos enfermeras por año, esto no se correspondía con las muchas actividades y necesidades que Nicaragua tenía. Por tanto, consideró la creación de una Escuela de Enfermería que llenara la apremiante necesidad sin embargo, el departamento de salubridad no contaba con un presupuesto para desarrollar la obra de forma inmediata, entre 1935 y 1936 se creó una Unidad Sanitaria Central en Managua a la que se anexó una Escuela de Visitadoras que recibían alguna capacitación para el cuidado de los enfermos con el objeto de que las enfermeras graduadas que estaban llegando de Panamá recibieran apoyo de estas visitadoras con menos formación, se cree que de aquí surge el gremio de auxiliares de enfermería, para las aspirantes no era necesario que tuvieran algún conocimiento en enfermería, pero debían cumplir con los algunos requisitos como: señoritas seleccionadas de buena conducta, en un rango de edad entre 18 y 25 años, solteras, con instrucción de primaria; la formación fue dirigida a los conocimientos básicos en teoría y práctica teóricos, un proceso supervigilada, no obstante, en el proceso de formación no desarrollaron práctica hospitalaria porque su formación fue en área de atención preventiva, trabajo domiciliar y vigilancia epidemiológica, el periodo de adiestramiento duro tres años posteriormente se les certifico como visitadoras sanitarias (Martínez, M y Chamorro, E. 2011).
La diferencia no fue notoria, la necesidad continuaba latente, Nicaragua seguía siendo observada por tal carencia; otros países cercanos como panamá, habían trascendido a una etapa más desarrollada en conocimientos de enfermería, las ofertas de colaboración no se dejaban esperar fue así cuando la misión Morava llego a Nicaragua a cargo del misionero moravo Dr. Arthur David Thaeler jr. Este misionero no solo recaudo fondos para construir un hospital en Bilvaskarma (Región Atlántica del país), sino también, fundo la Escuela de Enfermería privada Ruth C.S. Thaeler, que abrió sus puertas en 1935 cuya primera alumna fue la Srita. Laurita Wilson reconocida como la primera enfermería graduada en Nicaragua. Los programas de estudio siguieron patrones de la Escuela de Estados Unidos y en ellos participaron médicos y enfermeras norteamericanos pues también era una escuela privada. Esta no tuvo éxito, por lo cual descendió al nivel de preparación intermedia.
Habiendo transcurrido 11 años de aquella tragedia que cobrara cientos de vidas en Managua Nicaragua, y que dio origen a la formación de profesionales en enfermería, otro evento particular puso nuevamente en evidencia la carencia de enfermería profesional para el cuidado de los pacientes en los hospitales, fue en 1942 cuando la señora Courtney R. Byxby se encontraba de vacaciones en Nicaragua, sufriera un accidente donde se fracturo sus dos piernas, en su estadía por el Hospital Bautista, observó las necesidades de recursos humanos en enfermería, conmovida por tanta carencia escribió a la Junta de Damas Bautistas en New York sobre la necesidad de una Escuela de Enfermería privada. Un año después del incidente en 1943 se fundó la Escuela Bautista de enfermería aprobada por el Ministerio de Educación, quien ofreció el Título de Enfermeras Profesional iniciándose escasamente con la Srita. Julia Pérez originaria de Diriamba, la Srta. Lidia Espinoza y la Srta. Hellen Thomas, de la Costa Atlántica (Ramirez, 2005).
En 1943, la Dirección General de Sanidad y la cooperación del SCISP no habían dejado el proyecto de establecer una la Escuela Nacional para la formación de enfermería profesionales que pudieran satisfacer en número y preparación las múltiples necesidades de los servicios de salubridad pública, el 1 de octubre 1944 que abrió sus puertas al primer grupo de 12 estudiantes la Escuela Nacional de Enfermeras en el Hospital general el Retiro en Managua Nicaragua. Después de haber vencido dificultades y de haber acondicionado y equipado convenientemente el ala Norte del Hospital General, se dio principio a las prácticas de enfermería, las primeras salas equipadas fueron: medicina de mujeres, cirugía y medicina de varones, cada una de estas con nueve camas.
De 1937 a 1944 la escuela de visitadoras en Nicaragua daba sus primeros frutos, en este periodo logro graduar a 13 señoritas como visitadoras sanitarias, fue el momento justo para un análisis profundo en cuanto a la problemática sanitaria que mantenía una deficiencia de recursos profesionales de enfermería, junto a la reflexión se dan cambios importantes en el sistema sanitario; justamente el Servicio Cooperativo Interamericano de Salud Pública, (SCISP) fue parte de la modificación substancial en estructura de organización de la Escuela de Visitadoras, este organismo contribuyo en la formación técnica de una enfermera especializada en Salubridad Pública, Miss Mabel Johnson. Se vio la necesidad de cambiar los programas acortando el periodo de entrenamiento quedando reducido a seis meses con la finalidad de acelerar la formación de colaboradoras en enfermería. Esta trasformación permitía un crecimiento de la escuela, tanto así, que en un periodo de 2 años (1944-1946) se habían diplomado a 19 enfermeras, notoriamente, en la medida que la escuela formaba nuevas colaboradoras, el número de centros de salud en la república ascendía rápidamente; entre 1946 y 1948 se diplomaron 26 nuevas visitadoras (pp.551- 554).
El 10 de octubre de 1946 recibieron sus diplomas de enfermeras las estudiantes del primer grupo que habían completado satisfactoriamente los programas de teoría y práctica habiendo ingresado a formar parte del personal de enfermeras de la Dirección General de Sanidad en Managua y en distintas cabeceras departamentales del país. Para 1950 habían ingresado cinco grupos, con un total de 37, estudiantes, siendo seglares o mundanas 31 y Hermanas Josefinas o mojas 6. (p.555)
El momento de un crecimiento masivo cada vez estaba más cerca, las enfermeras ya se hacían sentir, habían experimentado el sentimiento nightingaleano.
En esos once años ya había tres instituciones acreditadas formando personal de enfermería sin embargo, era una cantidad muy limitada las que estaban egresando para ofrecer servicios profesionales, pero suficientes como para sentirse pertinentes como gremio de profesionales, tanto así que, el día 15 de agosto de 1949, 24 enfermeras graduadas, fundaron una “Asociación Nacional de Enfermeras de Nicaragua.” La Junta Directiva Provisional quedó integrada en la forma siguiente: Sra. Soledad Galiano, Presidenta Honoraria; Sra. María E. de Valle, Presidenta Efectiva; Srta. Trinidad de Aragón, Vice-Presidenta; Srta. Estela González, Tesorera; Sra. Julia de Ruiz, Secretaria; Srta. Alicia Morales, Fiscal; Srtas. Irma Sánchez y Amanda Amaya, Vocales. Se nombró una Comisión constituida por seis enfermeras para elaborar los Estatutos y Reglamentos de la Asociación.
Para 1949 la enfermería en los hospitales continuaba en manos de la congregación religiosa como en el pasado. La necesidad de proteger y aumentar la capacidad de trabajo de las fuerzas laborales da lugar a la creación de algunos hospitales de carácter privado, aunque no llenaban una necesidad en la clase social mayoritaria, contribuían de alguna manera en el desarrollo de la práctica médica hospitalaria. Así vemos que surge el hospital Moravo en Bilwaskarma y el General Memorial de Puerto Cabezas.
El proceso no se detiene y las escuelas continúan creciendo, 1950 comenzó a funcionar una escuela de enfermería en el Hospital Adventista de Puerto Cabezas, posteriormente se consideró que el lugar no era del todo adecuado para el crecimiento que requería el buen funcionamiento de la Escuela y la administración acordó el traslado del hospital a la Trinidad, departamento de Estelí.
En 1951 por una orden presidencial se creó la Escuela de Enfermería “Salvadorita de Somoza”, en la ciudad de Bluefields, actualmente es un centro Educativo Técnico Regional de Salud, conocido popularmente como “Escuela de Enfermería” que funciona bajo la dirección del Ministerio de Salud y metodológicamente por la UNAN-León, fue una nueva escuela que se unía a la formación de profesionales de enfermería, no obstante existía mucha limitante pues no se correspondía con la demanda de asistencia de la población. El proceso continuaba su paso, sin embargo, un conflicto socio político en Nicaragua trajo consigo atrasos, retroceso en la formación (Consejo Internacional de Enfermeras, 2012).
El 3 de octubre de 1964 la Asamblea General de la Asociación de Enfermeras decidió celebrar el día de la Enfermera en Nicaragua el 12 de mayo, en conmemoración del nacimiento de Florence Nightingale.

2.4. El fenómeno de la formación de recursos humanos en enfermería en Nicaragua.
En 1979 después del triunfo de la revolución sandinista se creó el Instituto Politécnico de la Salud “Luis Felipe Moncada”, dependiendo Metodológica y administrativamente del Ministerio de salud, cuyo objetivo principal era formar recursos humanos en salud; en el área de Enfermería se ofrecieran las carreras de Auxiliar de Enfermería con varias orientaciones: General, Obstetras y Pediátrica, Brigadistas de Salud, Asistente Dental, Enfermeras con especialidad en Anestesia, y Técnicos Quirúrgicos.
En 1980 la Escuela Nacional de Enfermería que dependía del Ministerio de Salud se incorporó al Instituto Politécnico de la Salud (IPS) “Luis Felipe Moncada” y se inició el proceso de transformación curricular, para todas las escuelas, participando en la revisión como parte de la comisión respectiva la Asociación de Enfermeras Nicaragüenses. (Consejo Internacional de Enfermeras, 2012)
Por decreto nacional en 1986 el nivel académico de Enfermera Técnico Superior es disminuido a Enfermera Técnico Medio; con este último nivel egresaron dos promociones de cada escuela. En ese mismo año, la Asociación Nacional de Enfermas de Nicaragua (ANE) obtuvo financiamiento para el Proyecto de Formación de Enfermeras Obstetras en Nicaragua, siendo el Instituto Politécnico (POLISAL) la institución formadora, egresando de 52 Enfermeras Obstetras.
Como resultado de acciones persistentes y beligerantes de la Enfermería Nacional integrada por Servicio, Docencia y Gremio se logró en 1988 la reapertura del nivel académico de Enfermería Técnico Superior en todos los centros formadores y de la Licenciatura en la Escuela de Enfermería de la Universidad Politécnica de Nicaragua (UPOLI).
En 1988 ante la necesidad de seguir formando profesional de enfermería con alto nivel de desarrollo profesional y humano, la UNAN Managua en su Facultad Regional Multidisciplinaria de Chontales abre sus puertas con la oferta del técnico superior en enfermería, la que tuvo una fuerte demanda, sobre todo de aquel personal que laboraba en las unidades de salud como auxiliares de enfermería, carrera que fue subsidia por el 6% del presupuesto de la república, asignado constitucionalmente a las universidades públicas. (Paz, 2017)
En el 2003 esta misma facultad amplía su oferta de formación de enfermería a un nivel superior; la licenciatura en enfermería materna infantil.
En el 2005 ofertaba otra especialización, licenciatura en salud pública. Socialmente fueron el punto de mayor satisfacción, los servicios sanitarios habían mejorado sustancialmente la calidad de atención enfermería, pero también había gran satisfacción de parte de las graduadas pues habían mejorado desarrollo humano y mejoras en sus condiciones de vida y trabajo.
En el 2006 la UNAN- Managua traslada la licenciatura de obstétrica la FAREM Chontales para brindar una oportunidad nueva de especialización al personal de enfermería, para el fortaleciendo de la calidad en de atención durante el embarazo parto y puerperio, con ello la reducción de las muertes maternas.
Del 2017- 2021 se ofertan Doctorados que incluyen a profesionales de enfermería en algunos de estos, oportunidad que ha permitido doble titulación; en el caso del doctorado en Educción e Intervención Social, la UNAN Managua, FAREM Chontales en colaboración con la universidad Pablo de Olavide, tiene vigente una segunda cohorte pero también que se ha extendido a la Facultad Regional multidisciplinaria de Estelí, el CIES también oferta doctorados en epidemiologia con acceso libre para enfermería con nivel de maestría, pertinente para la actualización científica, metodológica y tecnológica.
En este proceso acelerado y evolutivo, el estado asume un importante papel para la salud pública, función eminentemente reguladora del accionar individual y colectivo de todo profesional de Enfermería, pero también ha establecido compromisos compartidos con la sociedad en general en la transformación del cuidado, dejando atrás el empirismo y ubicando a un profesional de enfermería calificado, quien goza de una gran admiración y respeto social por su loable labor, (Torres E., Dandicourt T y Rodríguez, A. 2005).
En la actualidad hay más de 10 escuelas de enfermería, a nivel nacional (POLISAL UNAN Managua, FAREM Chontales y Matagalpa, Carazo, Estelí, Ocotal León, UPOLI, Martin Lutero) encargadas de formar profesionales de enfermería en diferentes perfiles.
Es imperativo el reconocimiento de la historia de enfermería en Nicaragua, la sociedad debe conocer sus orígenes, el reto propuesto en cada momento de su historia, así como sus avances científico, cultural, político y social, después de muchos años ha pasado del empirismo a la profesionalización en número significativo, en sus manos tiene la responsabilidad del cuidado del paciente. Sin duda alguna la profesión goza admiración y reconocimiento social por su loable labor en la atención sanitaria pública y privada García, (Barquero, W, y Galeano, O. 2014).
Consiente con esta necesidad de formar recursos humanos con un alto compromiso social las diferentes instituciones de la educación superior han desarrollado programas con un alto valor científico en Nicaragua; la UNAN Managua ha llevado diferentes programas de formación profesional de la Enfermería, desde el nivel técnico hasta nivel de Doctorado; el POLISAL ha ofertado maestrías en Docencia en Enfermería, el Centro de Investigaciones y Estudios de la Salud sus programas de maestría son accesibles para enfermería, con oportunidad de aplicar a maestría en epidemiologia, Salud pública, Administración en salud entre otras.
A la fecha hay accesibilidad de formación en enfermería desde: Pre-grado, grado y post- grado el fenómeno de la trasformación curricular ha está dando giros importantes para la formación de Enfermería, la NUNAN- Managua apertura la enfermería profesional en el nuevo currículo por competencia (CIRA.UNAN Managua, 2019)

III. Conclusión
Aunque el empirismo primitivo del quehacer de Enfermería ha venido despareciendo, hoy día se traduce a la teoría científica de la observación propuesta por (John Locke, George Berkeley y David Hume y Francis Bacon representantes clásicos del empirismo). En el campo de las Ciencias de la Salud “el empirismo es la forma de terapia basada en la experiencia personal y en la de otros profesionales del cuidado de los enfermos a través de la demostración de conocimientos”.
En este contexto, todas las escuelas formadoras continúan mejorando los programas de grado de las ciencias de la Enfermería, la UNAN Managua desde la Facultad Regional Multidisciplinaria de Chontales, consiente de la situación de salud actual del país está en un proceso de transformación curricular para avanzar en la competitividad.
El profesional Enfermería cada vez presenta un alto compromiso social que desde sus años de formación ha venido desarrollado una empatía con los problemas más sentidos de la sociedad, percibida desde las prácticas de formación y profesionalización, mismos que a su vez se han insertado al mundo laboral desde en las instituciones de salud pública, privada bajo la premisa de solidaridad, humanismo, compromiso social y competitividad.
El ejercicio profesional de enfermería, ha roto barreras y paradigmas tradicionales ubicando su papel dentro de los equipos de salud indispensable en la asistencia sanitaria, con la responsabilidad técnica, científica y ética, Ariza (2011). Una hazaña de reconocimiento mundial para el personal de enfermería fue la recién puesta en la primera línea de acción ante la atención del paciente afectado por la pandemia del covid19, una máxima combinación de conocimiento, compromiso social y ético, fueron elementos trascendentales ante tan difícil escenario.
Referencias bibliográficas
Ariza. (2011). Desarrollo epistemológico de enfermería. Enfermería universitaria, 8 (2), 18-24. Recuperado de: http://www.scielo.org.mx/pdf/eu/v8n2/v8n2a4.pdf el 14 de marzo de 2021
Chalco, V. (2007). Opinión de las enfermeras sobre la aplicación del proceso de atención a través de un registro de enfermería de emergencias en el Centro de Salud Ventanilla julio–diciembre 2006.
CIRA.UNAN Managua. (29 de abril de 2019). https://cira.unan.edu.ni/. (A. I. Amador, Editor) Obtenido de https://cira.unan.edu.ni/index.php/37-anos-de-la-unan-managua-como-institucion-independiente/
Consejo Internacional de Enfermeras. (2012). default. Obtenido de https://www.icn.ch/sites/default/files/inline-files/2012_ICN_Codeofethicsfornurses_%20sp.pdf
Fernández, E (2015) Empirismo en la práctica de Enfermería: Recuperado de: https://www.medigraphic.com/pdfs/medicadelcentro/mec-2015/mec152j.pdf El 14 de Marzo 2021
Fernández, E (2015) Empirismo en la práctica de Enfermería: Recuperado de: https://www.medigraphic.com/pdfs/medicadelcentro/mec-2015/mec152j.pdf El 14 de Marzo 2021
García, W Barquero, O Galeano. (15 de enero de 2014). Texto Básico de Filosofía en Enfermería. Managua, Nicaragua: Departamento de Enfermería.
García Martín - Caro, C., Martínez Martín, M.L. (2007). Historia de la enfermería. Evolución histórica del cuidado enfermero. Madrid.
Grupo de Cuidado (2006).Cuidado y Práctica de Enfermería [Libro].- Bogotá, Colombia: Unibiblos, - Vol. I.
Galiano, S. (1950). Apuntes sobre historia de la enfermería en Nicaragua. Boletín de la Oficina Sanitaria Panamericana (OSP); 29 (5), mayo 1950.
Martínez, M y Chamorro, E. (2011); Historia de la Enfermería, Evolución histórica del cuidado enfermero; 2da edición, ELSEVIER, España.
Medici, A. d. (24 de agosto de 2021). nationalgeographic. Obtenido de nationalgeographic: https://historia.nationalgeographic.com.es/a/cuando-empezo-y-cuando-termino-edad-media_16935
Moreno, YM., Fajardo, M., Ibarra, A., y Silva.S. (2017) Cronología de la profesionalización de la Enfermería. Recuperado de: https://www.redalyc.org/jatsRepo/5177/517753268005/html/index.html el 18 de abril 202.
Ruiza, M., Fernández, T. y Tamaro, E. (2004). . En Biografías y Vidas. La enciclopedia biográfica en línea. Barcelona (España).
Torres E., Dandicourt T & Rodríguez, A. (2005). Funciones de enfermería en la atención primaria de salud. Revista Cubana de Medicina General Integral, 21 (3-4) Recuperado en 14 de marzo de 2021, de http://scielo.sld.cu/scielo.php?script=sci_arttext&pid=S0864-21252005000300007&lng=es&tlng=es
Pastor Quiles, M. y Mateo Corredor, D. (2019). Trabajo y roles de género durante la Prehistoria. Un estudio sobre su percepción en el alumnado de Historia. Panta Rei. Revista Digital de Ciencia y Didáctica de la Historia, 37-53. ISSNe: 2386-8864 DOI: 10.6018/pantarei/2019/02.
Paz, M. S. (2017). chontales.unan.edu.ni. Obtenido de https://chontales.unan.edu.ni/index.php/sitio-web/
Ramirez, R. S. (7 de febrero de 2005). Cómo nació la Escuela de enfermría. LA PRENSA. Obtenido de https://www.laprensa.com.ni/2005/02/07/nacionales/953754-cmo-naci-la-escuela-de-enfermera
Torres A, Sanhueza O. Desarrollo de la autoestima profesional en enfermería. Invest. educ. enferm. 2006; (24)2: 112-119.
Torres, A. y. (2006). Desarrollo de la autoestima profesional. scielo. Obtenido de http://www.scielo.org.co/pdf/iei/iee/v24n2/v24n2a12.pdf

