REvista UNIVERSITARIA DEL CARIBE ISSN 2311-5807 (Print). ISSN 2311-7346 (Online).
Volumen 18, No. 1, Enero-Junio 2017 DOI: http://dx.doi.org/10.5377/ruc.v18i1.4800
Construcción de instrumentos de evaluación del desempeño docente universitario desde una
perspectiva cualitativa
Tonys Romero Díaz1
Almudena Martínez Gimeno2
Resumen
Este artículo describe el proceso previo a la construcción de un cuestionario para evaluar el desempeño docente en la Facultad Regional Multidisciplinaria (FAREM) de Chontales, de la UNAN-MANAGUA. La metodología empleada para el acopio de la información cualitativa fue la entrevista, y los informantes clave, los propios docentes que trabajan en la facultad. La información fue organizada mediante un sistema categorial y analizada usando el programa computacional ATLAS.ti. Se presentan los resultados obtenidos relacionados con la evaluación docente, los criterios más usados para evaluar el desempeño, así como las principales técnicas de acopio y análisis de información. Como resultado principal, se obtienen las dimensiones de un instrumento cuantitativo de evaluación del desempeño docente, que fue sometido a validación con los expertos. Se resuelve de las entrevista a informantes clave que el cuestionario debía descomponerse en diez dimensiones o factores, las que agrupan las veintiocho preguntas planteadas para evaluar la docencia. Finalmente, el riguroso proceso seguido en la elaboración del cuestionario constituye un aporte a la construcción de instrumentos cuantitativos usando la metodología cualitativa como método de análisis previo.
Palabras Claves: Evaluación, desempeño docente, cuestionario, metodología, categorías.
Abstract
This article describes the process prior to the construction of a questionnaire to evaluate the teaching performance in the Regional Multidisciplinary Faculty (FAREM) of Chontales, UNAN-MANAGUA. The methodology used for the collection of qualitative information was the interview, and the key informants were the teachers who work in the faculty. The information was organized using a categorical system and analyzed using the computer program ATLAS.ti. The obtained results are related to the teacher assessment, the most used criteria to assess the performance, as well as the main techniques of gathering and analyzing information. As a main result, the dimensions of a quantitative teacher performance assessment instrument were obtained, which was validated with the experts. It is resolved from interviews with key informants that the questionnaire should be broken down into ten dimensions or factors, which group the twenty-eight questions raised to evaluate teaching. Finally, the rigorous process followed in the elaboration of the questionnaire constitutes a contribution to the construction of quantitative instruments using the qualitative methodology as a method of previous analysis.
Keywords: Assessment, teaching performance, questionnaire, methodology, categories.
Introducción
Actualmente, la evaluación es fundamental para mejorar todos los componentes del sistema educativo, independientemente del sector que sea. La relevancia que ha adquirido la evaluación del profesorado en nuestro contexto es de reconocimiento público, puesto que al trabajo del docente en el aula se le dedica una gran cantidad de tiempo y recursos, donde tienen lugar procesos y resultados como producto de la planificación e investigación. Nicaragua, a diferencia de otros países, en el tema de la evaluación educativa ha ganado poco espacio en las instituciones educativas, por tal razón este trabajo pretende aportar conocimiento a la comunidad científica y a todos aquellos profesionales interesados en esta temática
Se establece que la razón principal por la cual los estudiantes deben evaluar el trabajo del docente, es porque son ellos los principales afectados y los que pasan más tiempo en el proceso, y cualquier cambio que haga el docente repercute directamente en los resultados de los estudiantes, razón por la cual merecen ser tomados en cuenta en la evaluación docente. Esta propuesta aporta una nueva metodología de evaluación al desempeño docente, toma en cuenta a todos los actores involucrados en el trabajo de la universidad, desde los docentes, estudiantes y directores académicos, así como las principales autoridades de nuestra institución, donde el instrumento a utilizar contiene el consenso de los actores involucrados.
Sarramona (2004), señala que: “la calidad demanda inevitablemente de la evaluación” (p. 13), por tal razón, esta investigación resuelve una problemática sentida en la UNAN-MANAGUA, las implicaciones que conllevan la realización de esta investigación son trascendentales para mejorar la práctica docente, a partir de las cuales la universidad puede replantear su modelo de enseñanza, evaluación, investigación y otros campos de estudio.
Stufflebeam y Shinkfield (1987), destacan que la evaluación consiste en la recopilación de datos de trabajo mediante la definición de unas metas que proporcionen escalas comparativas o numéricas con el fin de justificar los instrumentos de recopilación de datos, las valoraciones y selección de las metas; mientras De la Orden (2011), define la evaluación como una forma de investigación social aplicada, sistemática, planificada y dirigida; encaminada a identificar, obtener y proporcionar de manera válida y fiable, datos e información suficiente y relevante en qué apoyar un juicio acerca del mérito y el valor de los diferentes componentes de un programa (tanto en la fase de diagnóstico, programación o ejecución), o de un conjunto de actividades específicas que se realizan, con el propósito de producir efectos y resultados concretos. Del mismo modo, la evaluación al desempeño docente puede entenderse como el conjunto de acciones organizadas de acuerdo con las mediaciones e interacciones pedagógicas entre el conocimiento científico y el conocimiento escolar (Rueda, 2011).
El trabajo tuvo como principal objetivo el diseño de un instrumento fiable y válido, propio de nuestra facultad que permita valorar la práctica docente, donde se conocieron las percepciones actuales que tienen los profesores sobre la evaluación al desempeño docente y la identificación de los elementos representativos que el profesorado considera que forman parte de su práctica en la universidad, y que, permitiera caracterizar estos elementos en la práctica docente que pueden incluirse en un instrumento de evaluación.
Revisión de la literatura
A finales del siglo XIX, la principal función de los profesores era la transmisión de los conocimientos, Fernández (2008) advierte que la misión encomendada al profesorado era la de transmitir la mayor cantidad de conocimientos posibles, el docente gozaba de gran autoridad y poder suficiente, pudiendo inclusive hacer uso de la coerción física, el docente era el principal activo del proceso educativo, este modelo heredó muchos enfoques psicológicos que influyeron a lo largo del siglo XX, destacando entre ellos el conductismo.
Morón (1999), refiere que Dornbusc en 1973 resaltó la importancia de la evaluación de los profesores realizada entre ellos mismos, ya que este procedimiento no debería representar una amenaza punitiva; también señala que Brophy realizó muchas investigaciones en la década de los 70, donde estableció relaciones entre comportamientos docentes y aprendizaje de los alumnos.
Salazar (2008), nos advierte que Doyle ofrece en su obra “Student Evaluation of Intruction” una serie de escalas, las cuales han sido clasificadas como las mejores para evaluar a los profesores mediante la opinión de los estudiantes, donde concluye que éstas cuentan con la fiabilidad y validez suficiente para que este procedimiento sea empleado.
Actualmente, la evaluación del profesorado ha potenciado las mejoras en la calidad del sistema educativo por medio de la implementación de modelos evaluativos de la docencia; una institución pionera en este proceso es la OCDE (Organización para la Cooperación y el Desarrollo Económico), quien ha impulsado en algunos países de América Latina un fuerte impulso a la evaluación mediante la instrumentación de mecanismos institucionalizados y una ordenada sistematización (Vaillant, 2008).
La necesidad de plantear nuevos modelos en el campo de la evaluación al profesorado obedece a que la validez del contenido, la exactitud y la importancia son relativos en el tiempo, así como también el espacio geográfico y cultural: lo que un día fue importante para un grupo puede no serlo hoy en día para otro. Por tal razón, Mateo (2006), considera que al momento de estructurar un modelo de evaluación deben tomarse en cuenta factores que destaquen el carácter conceptual, técnico, metodológico, de gestión y cultural de la evaluación. Sin duda alguna, la consideración de estos aspectos hará que cualquier propuesta evaluativa en una institución pueda considerarse válida para su aplicación.
Todo modelo de evaluación docente debe plantear la necesidad de contar con instrumentos e indicadores, así como otra serie de características que resultan difíciles de apreciar como un conjunto; en este sentido se entiende cómo un modelo de evaluación está relacionado directamente con el tipo de evaluación y el propósito que el mismo persigue (Urriola, 2013).
Stufflebeam y Shinkfield (1987), plantean que los objetivos primordiales de la evaluación docente deben estar encaminados hacia la disposición de información que posea características suficientes y veraces, tanto para los resultados particulares como los finales. La información que se disponga deberá ser correctamente utilizada tomando en cuenta las condiciones particulares para su respectivo análisis, el cual debe estar orientado hacia la mejora del proceso.
Criterios para evaluar el desempeño profesional del docente
El hecho de tratar de decidir cuáles son los principales criterios que deben tomarse para evaluar al profesorado, en tal sentido es oportuno mencionar que aunque hay una gran cantidad de bibliografía sobre el tema, no existe consenso en decidir cuáles son los indicadores que definen a un buen profesor, lo que de inicio plantea un problema complejo de resolver, debido a que los factores implicados en la enseñanza universitaria revisten de esta complejidad, es difícil hablar del diseño de un modelo de profesor completo que contenga todas las tareas y que pueda ser resumido en un sistema de evaluación único.
Fernández (2008) destaca que en la actividad docente, al momento de ser evaluada, debe imponerse la multidimensionalidad al momento de operativizar la función docente. Para Belloni (2003): “la participación de los estudiantes en la evaluación del desempeño al profesor debe estar integrado con la enseñanza de la autoevaluación, ya que es una experiencia de crecimiento y positiva” (2003: 28). El propósito de este tipo de mecanismos debe proporcionar al profesor y la institución una idea y no una medición de las dificultades y los éxitos de la actividad docente, buscando la manera de superar las dificultades, difundir los éxitos y logros.
Entrando en detalle en lo referente a los criterios de evaluación del profesorado, se tiene primero que conceptualizar el concepto de criterio, Mateo (2000) lo define como: “una variable que provee una dimensión general dentro de la cual es posible valorar o juzgar el nivel de realización alcanzado por el sujeto” (2000: 14); también, si la evaluación busca medir el desempeño docente desde cualquier enfoque sea éste cualitativo o cuantitativo es necesario incluir indicadores que permitan medir dicho desempeño, por lo que un indicador es la parte cuantificable del criterio, no es necesario hablar de estándar, porque en nuestro contexto apenas se inicia un proceso de evaluación.
Técnicas, finalidad y procedencia de la información en la evaluación docente
Como señalan Sarramona, Vázquez y Colom (1998), en la evaluación del docente deben implicarse todos los afectados: el mismo docente, el alumnado, los directivos y las comisiones especiales de evaluación que pudieran existir; en relación con la información obtenida ésta debe partir de diferentes estrategias que permitan el contraste para verificar y matizar los actos ligados a lo largo del proceso. Del mismo modo, la evaluación debe funcionar de manera continua, no debe ser excluyente ni temporal, sino que debe establecerse en períodos preestablecidos, y la evaluación del profesorado debe extenderse a todos los niveles y categorías.
Los cuestionarios y las encuestas son las herramientas más utilizadas para obtener información de forma directa sobre la enseñanza del profesor, los cuestionarios pueden ser respondidos por los directores y estudiantes, quienes de forma permanente dan testimonio del trabajo que desarrolla el docente, esto no debe hacerse solamente durante el proceso de evaluación, sino de manera permanente. Aunque es necesario considerar que muchas veces quienes emiten las valoraciones no son expertos en evaluar la docencia, lo que desde ya supone cierta subjetividad en el proceso.
Materiales y método
La investigación se realizó en la UNAN-MANAGUA, Nicaragua. En una de sus diez Facultades: FAREM-Chontales. El estudio es parte de la tesis Doctoral sobre Evaluación al Desempeño Docente, la cual está basada en una metodología complementaria cuantitativa–cualitativa (Pérez Serrano, 2010; Martínez, 2013; Zambrano, 2014), donde a partir de los fundamentos de la definición teórica del constructo se va a originar el diseño de los instrumentos de evaluación, se operativiza el constructo y se definen los criterios de evaluación. En esta ocasión se presentan únicamente los aspectos correspondientes a la metodología cualitativa, realizados en la primera fase.
Esta metodología contribuyó a conocer la opinión de los profesores sobre el proceso evaluativo, a través de la aplicación de una entrevista estructurada; esto nos permitió comprender en profundidad las principales actividades realizadas sobre el profesorado en la evaluación del mismo, y permitió hacer nuestra propia descripción y valoración de los datos, a partir de las percepciones, vivencias y experiencias de los sujetos (Sandín, 2003).
El uso de la metodología cualitativa está relacionada con el dominio de los implicados en el tema, ya que se ha pretendido, que la propuesta del contenido de los instrumentos salga de las propias vivencias y percepciones de los profesores que a diario realizan su trabajo en las aulas de clases de nuestra universidad.
Es una investigación educativa por estar aplicada a la educación, al mismo tiempo, toma el carácter de no experimental porque se realizó sin la manipulación deliberada de variables, y sólo se observaron los fenómenos en su ambiente natural para después analizarlos. De acuerdo al alcance en la profundidad, es descriptiva porque analiza las percepciones y opiniones que tienen los sujetos respecto a la evaluación docente y en el caso de la muestra, la entrevista fue completada por 21 docentes de tiempo completo y diez horarios, por lo que la primera muestra estuvo compuesta de 31 docentes.
El tipo de muestreo no probabilístico utilizado en la primera fase ha sido el muestreo de expertos, porque según Hernández Sampieri, Collado y Baptista: “es necesaria la opinión de individuos expertos en un tema” (2014: 397). En nuestro caso, como expertos han sido considerados los docentes que imparten clases, porque conocen muy bien su práctica docente, y son los más idóneos para indicar cuáles aspectos son los que deben considerarse al momento de evaluar su trabajo en la universidad.
Para la construcción del cuestionario se ha realizado una exhaustiva revisión en veinte investigaciones sobre la propuesta de modelos de evaluación al profesorado o instrumentos para valorar la actuación del mismo. Un aspecto a destacar en la construcción de este cuestionario fue la utilización de una escala de medición acerca de la opinión del desempeño docente, para lo que se procedió a revisar los trabajos mencionados anteriormente.
La elección de la escala fue quizás el punto en el que más se ha pensado la forma que debía tener; porque de acuerdo a la revisión hecha, casi un 90 por ciento de las escalas analizadas usan entre 4 y 5 adjetivos tipo Likert, medida en intervalo u ordinal; sin embargo, la mitad de ellas presenta un sesgo positivo, por lo cual existe evidencia que han sido ligeramente alteradas para que los desempeños finales de los profesores sean benévolos, esta situación no contó con nuestro respaldo, por tal razón, esta investigación está inclinada por una escala tipo Likert de 4 adjetivos y balanceada, es decir, sin ningún tipo de sesgo y con medición de intervalo, quedando compuesta así: 1= Nunca 2= Casi Nunca 3=Casi siempre 4= Siempre.
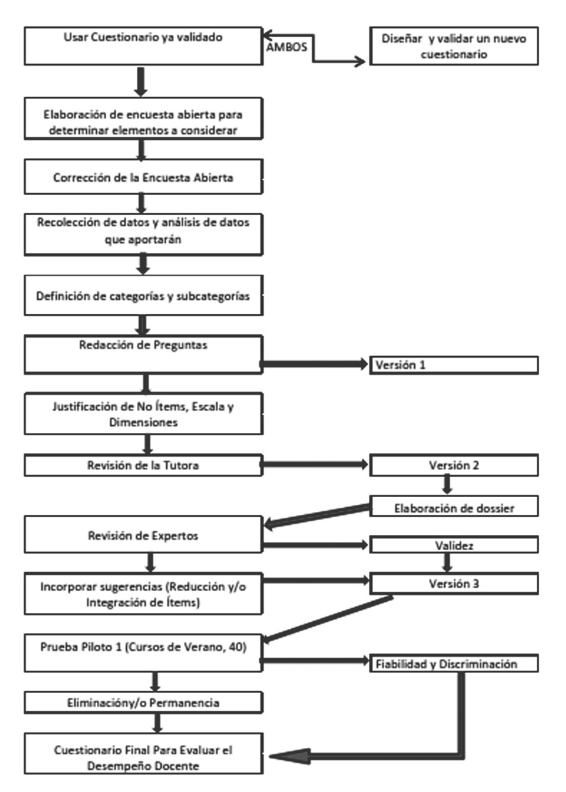
En este caso, el cuestionario ha sido validado por la técnica de juicio de expertos, donde se hizo la invitación a participar como evaluadores a diez profesores, cuatro de Nicaragua, tres de España y tres de Estados Unidos. A continuación se muestra el proceso seguido para la elaboración del cuestionario:

Figura 1: Proceso el diseño del cuestionario de evaluación.
Se obtuvo dos tipos de información de la validación, una parte cualitativa, y la otra cuantitativa, las opiniones vertidas por los jueces, fueron tomadas en cuenta para mejorar el cuestionario. Para obtener cada una de las preguntas de la entrevista, se ha buscado la definición más acertada a nuestro contexto, lo que implica cada subcategoría de la cual se ha realizado una o dos preguntas para cada subcategoría encontrada. Por los antecedentes que existen en la facultad sobre la aplicación de un cuestionario llamado CEDUCH (Cuestionario de Opinión para la Evaluación del Desempeño Docente en la FAREM, Chontales), que fue propuesto por Romero Díaz (2014), se han tomado y adecuado tres preguntas porque correlacionan muy bien en el cuestionario en mención.
Resultados y discusión
Se empezó el análisis con cinco categorías: organización y planificación, evaluación, entusiasmo del profesor, metodología y materiales. Sin embargo, a partir de la entrevista número uno y dos, aparece información que a nuestro criterio no alcanza en alguna de las categorías iniciales, por lo que se han agregado las categorías conforme se han ido revisando los cuestionarios. La pregunta que origina las categorías es ¿Qué aspectos de tu trabajo docente consideras que deben ser tomados en cuenta al hacerte una evaluación del mismo?
De la primera entrevista, se obtuvo varias categorías, veamos:
_______________________________________________________________ “Metodología utilizada, valores, cumplimiento docente, relación con los alumnos, ética, objetividad”. _______________________________________________________________
ENT1: P10 (Significa entrevista 1, pregunta 10)
Se consideró más práctico dar conocer los resultados enumerando las entrevistas, debido a que el análisis en el programa ATLAS.ti fue realizado con base a un solo documento primario donde se copiaron todos los resultados de las 31 entrevistas aplicadas. Así se observa que se han tenido que agregar tres categorías, las que se denominaron “cumplimiento”, “relaciones con estudiantes y profesores”, y, “valores y principios”. De acá es que se termina de construir el sistema categorial, que ahora ya no únicamente es deductivo, sino también inductivo. Los nombres de las categorías han ido cambiando y surgieron de la lectura de todas las entrevistas.
Veamos otras entrevistas de donde se ha extraído otra categoría, en este caso la relacionada con las “actividades extraordinarias”.
_________________________________________________________
“El tiempo individualizado que en algunos casos se dan fuera de horas de clases, tales como seminario y práctica, en ocasiones será más tiempo del estipulado porque los estudiantes lo ameritan”.
_________________________________________________________
ENT 2: P10
La décima categoría obtenida corresponde a “dominio de la asignatura”. Se muestran algunas particularidades donde se aparece explícitamente en conjunto con otras afirmaciones.
_________________________________________________________
“Conocimiento, dominio de la asignatura, y posición cuando hay dudas en los muchachos, cumplimiento de la dosificación y tema”.
_________________________________________________________
ENT 3: P10
También, esta última categoría, dominio de la asignatura se encuentra implícitamente.
________________________________________________________
“Dominio de la disciplina que enseña. Habilidades para organizar los contenidos que imparte a los estudiantes provocando el interés del estudiante en la asignatura. Utilización de métodos y estrategias adecuadas para una enseñanza efectiva”.
_________________________________________________________
ENT 28: P10
Resaltar que a partir de la entrevista veintidós las categorías se saturaron, y ya no fue posible extraer más categorías.
En la figura 2, se muestra la frecuencia con que cada una de las categorías fue obtenida, las que finalmente quedaron, y por qué se ha optado dejarlas por tal como se han construido.

Figura 2: Categorías usadas para el análisis.
Se ha resumido esta información en la siguiente tabla donde se incorporaron el número de ítems que tendría cada dimensión en el cuestionario con escala.
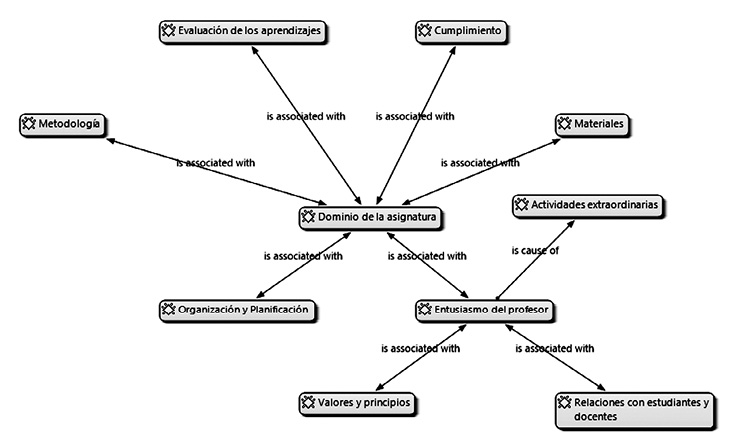
Se destaca que no fue posible encontrar en el análisis categorías que dependieran la una de la otra, sino que todas correlacionan entre ellas con la misma intensidad, por lo que no es adecuado presentar una jerarquización de las actividades del profesor, porque a nuestro criterio todas tienen la misma importancia, sea en el momento de planificar, interactuar con los colegas o estar frente a los estudiantes. Se muestra la red semántica de las relaciones encontradas entre las categorías en la siguiente figura:

Figura 3. Red relacional de las dimensiones de evaluación docente.
Las preguntas se distribuyeron en función del número de frecuencias obtenidas en la entrevista. Sin embargo, puede verse en la Figura 2. que la categoría dos, solamente obtuvo tres respuestas; eso llama poderosamente la atención, porque los docentes no le dieron mucha importancia a la evaluación de los aprendizajes, lo que confronta con autores como Sanmartí (2007), para quien la evaluación debe considerarse como el motor del aprendizaje, y no incluirla haría que el proceso de enseñanza careciera de validez. Del mismo modo, se ha optado por mantener la categoría cinco (Materiales), que únicamente tiene seis frecuencias, pero se sabe que hoy en día el uso de materiales es indispensable para un aprendizaje real.
Para la categoría “entusiasmo” se redactaron cuatro preguntas porque en la motivación del profesor es el ítem que más correlaciona positivamente con el resto, en base a resultados anteriores aplicados en esta misma facultad por Romero Díaz (2014). La redacción de los ítems se hizo en base a nuestra experiencia y retomando el trabajo mencionado.
Conclusiones
Los aspectos más importantes que destacaron los docentes se relacionan con la aceptación de la evaluación del profesorado como mecanismo para la mejora de la calidad de la universidad. Así mismo, se constató que la concepción que tienen los docentes sobre la evaluación de su práctica, debe ser útil para la retroalimentación. Es decir, que la evaluación es bien percibida por el profesorado, vista como un mecanismo de mejoramiento tanto personal como institucional.
Es destacable que a pesar de que no se ha comenzado a implementar un modelo de evaluación, intrínsecamente, los docentes y estudiantes son capaces de percibir la evaluación como un proceso orientado a la toma de decisiones para la mejora de la práctica, lo que implica conocer los resultados, corregir debilidades y mejorar la metodología de la enseñanza.
Después de revisar cuidadosamente el sistema de categorías que se construyeron, primeramente deductivo y luego inductivo; asimismo, tras haber sometido el cuestionario a un riguroso procedimiento de revisión por parte de docentes, estudiantes, autoridades y personas expertas en la temática, se puede inferir que se lograron identificar diez elementos representativos, a los que se les ha denominado dimensiones, que sirven para valorar el desempeño docente de la FAREM, Chontales. Estas dimensiones son: actividades extraordinarias, cumplimiento y responsabilidad, dominio de la asignatura, entusiasmo del profesor, evaluación de los aprendizajes, materiales, organización, planificación, relaciones con estudiantes y docentes, valores, principios y metodología.
El cuestionario construido resultó ser multidimensional, porque contiene diez constructos. Las puntuaciones en cada uno de los ítems varían desde el valor mínimo 1 hasta el valor máximo 4, lo que indica que cada una de las preguntas diferencia claramente el mal desempeño del excelente.
De las 29 preguntas propuestas al inicio, fueron eliminadas únicamente dos, y agregada una en todo el proceso de consulta y pilotaje, por lo que el instrumento final contiene 28 preguntas (Ver en ANEXO).
Resaltar que el instrumento construido ha seguido un riguroso procedimiento que ha tomado tiempo, y, en el cual se destaca la disponibilidad del profesorado para brindar su opinión. Así, al tener en cuenta los distintos involucrados, los profesores, coordinadores, directores y estudiantes han aportado elementos genuinos que hacen que este instrumento esté contextualizado para evaluar el trabajo académico en la FAREM Chontales, razón por la que se sometió a la siguiente etapa, de la cual se darán los resultados en otro artículo.
Bibliografía
Belloni, I., y Belloni, J. (2003). Questoes e propostas para uma avaliacão Institucional Formativa.São Paulo: Campinas.
De la Orden, A. (2011). Reflexiones en torno a la competencia como objeto de evaluación en el ámbito educativo. Revista electrónica de investigación educativa, 13, 1-21. Disponible en http://redalyc.org/pdf/155/15520598001.pdf
Fernández, J. (2008). Valoración de la calidad docente: El profesorado. Un modelo de evaluación curricular. Madrid: Editorial Complutense.
Martínez, A. (2013). Estudio sobre la perspectiva de los actores del sistema nacional de cualificaciones y formación profesional: su aplicación en el sistema educativo reglado de Andalucía. (Tesis Doctoral inédita). Departamento de Didáctica y Organización Escolar. Universidad de Sevilla.
Hernández Sampieri, R., Collado, C. F., y Baptista, M. d. (2014). Metodología de la Investigación (Sexta ed.). México: McGraw-Hill.
Mateo, J. (2000). La evaluación educativa, su práctica y otras metáforas. Barcelona: Cuadernos de Educación.
Mateo, J. (2006). Claves para el diseño de un nuevo marco conceptual para la medición y evaluación educativa. Revista de Investigación Educativa, 24(1), 165-186.
Morón, J. A. (1999). Las cualidades de los docentes según los alumnos. Sevilla: Diputación de Sevilla.
Pérez Serrano, G. (2010). Modelos de investigación cualitativa en educación social y animación sociocultural: aplicaciones prácticas. Madrid: Narcea Ediciones.
Romero Díaz, T. (2014). Cuestionario de opinión para la evaluación del desempeño docente en la UNAN-MANAGUA, Nicaragua, FAREM-Chontales. Actualidades Investigativas en Educación, 14(2), 269-297.
Rueda, M. (2011). La evaluación de los docentes, elemento sustantivo en la educación. Perfiles Educativos, 33 (133), 1-7.
Salazar, J. (2008). Diagnóstico preliminar sobre evaluación de la docencia universitaria. Una aproximación a la realidad en las universidades públicas y/o estatales de Chile. Revista Iberoamericana de Evaluación Educativa, I-III, 67-84.
Sandín, M. P. (2003). Investigación cualitativa en educación: Fundamentos y tradiciones. Madrid: McGraw-Hill.
Sanmartí, N. (2007). 10 Ideas Clave. Evaluar para aprender. Barcelona: Grao.
Sarramona, J. (2004). Factores e indicadores de calidad en la educación (Primera ed.). Barcelona: Ediciones Octaedro.
Sarramona, J., Vázquez, G., y Colom, A. (1998). Educación no formal. Barcelona: Ariel Educación.
Stufflebeam, D. L., y Shinkfield, A. J. (1987). Evaluación sistemática. Guía teórica y práctica. Barcelona: Paidos/MEC.
Urriola, K. M. (2013). Sistema de evaluación del desempeño profesional docente aplicado en Chile. Percepciones y vivencias de los implicados en el proceso. El caso de la ciudad de Concepción. (Tesis doctoral inédita). Departamento de Didáctica y Organización Educativa. Universitat de Barcelona.
Vaillant, D. (2008). Algunos marcos referenciales en la Evaluación del DesempeñoDocente. Revista Iberoamericana de Evaluación Educativa, III(1), 7-22.
Zambrano, A. (2014). Prácticas evaluativas para la mejora de la calidad del aprendizaje: Un estudio contextualizado en La Unión – Chile. (Tesis inédita). Departamento de Pedagogía Aplicada. Universitat Autónoma de Barcelona.
ANEXO 1. Cuestionario construido

1 Doctor en Educación e Intervención Social. Profesor de Matemática y Estadística de la Universidad Nacional Autónoma de Nicaragua, Managua. Departamento de Ciencias de Educación y Humanidades. UNAN-Managua, FAREM Chontales. Correo: tonyromerong@hotmail.com
2 Doctora en Didáctica y Organización de Instituciones Educativas. Profesora del Departamento de Educación y Psicología Social de la Universidad Pablo Olavide, de Sevilla. Correo: amartinez@upo.es
Recibido: 21/02/2017 - Aprobado: 03/07/2017
Romero, T., & Martínez, A. (2017). Construcción de instrumentos de evaluación de desempeño docente universitario desde una perspectiva cualitativa. Revista Universitaria del Caribe, 18(1), 34-43. DOI: http://dx.doi.org/10.5377/ruc.v18i1.4800
COPYRIGHT © (URACCAN) Noviembre 2018. Todos los derechos reservados.