Julio César González Cruz1
juliocgc32@gmail.com
Cristian Rafael Rayo Agüero1
cristianrayo7@gmail.com
Jorge Luis Rizo Martínez1
jm19057@gmail.com
Marlene Rizo Rodríguez2
mrrodriguez08@yahoo.es
Recibido: 12 de septiembre de 2018, Aceptado: 10 de diciembre de 2018
1 Egresado de Ingeniería en Sistemas de Información. UNAN-Managua/FAREM-Estelí.
2 Docente del Departamento de Ciencia, Tecnología y Salud. UNAN-Managua/FAREM-Estelí.
RESUMEN
Este artículo se basa en el trabajo de investigación orientado a la implementación de un sistema automatizado para la gestión de los procesos contables en una panadería que permite una mayor agilización en los procesos de información. En la implementación de dicho sistema, se utilizó la metodología ágil SCRUM de desarrollo incremental, haciendo uso de algunas herramientas gráficas. Como resultado de esta investigación se obtuvo un sistema automatizado que facilita la realización de procesos contables como el manejo de inventario, cuentas por pagar y contabilidad de costos. Los resultados obtenidos fueron de utilidad para el cliente, ya que vio sus procesos agilizados y ahora genera sus informes con gran facilidad para la toma de decisiones administrativas en tiempo y forma.
Palabras claves: sistema automatizado; procesos contables; metodología ágil.
ABSTRACT
This article is based on the investigation job oriented to the implementation of an automated system for managing a bakery’s countable processes that allow a greater speed up in information processes. On that system’s implementation was used SCRUM agile methodology of incremental development, making use of some graphic tools. As investigation’s result was obtained an automated system that facilitates realization of countable processes like inventory managing, payment accounts and costs accountability. Obtained results were helpful to client who saw his processes streamlined and now generates his reports with great ease for decision taking in time and form.
Keywords: automated system; countable processes; agile methodology.
INTRODUCCIÓN
Toda empresa debe realizar una gran cantidad de procesos contables y administrativos para mantener el control de sus consumos y ganancias. Estos procesos son sumamente necesarios y a diferencia de las empresas comerciales, las manufactureras deben realizar aún más cálculos para definir el costo de sus materiales y decidir el precio al que venderán sus productos terminados.
El objetivo principal de este estudio es: ‘Implementar un sistema automatizado para la gestión de los procesos contables en la panadería ZURIYHON, que les permita llevar el control de inventario, costos de producción y cuentas por pagar’. Debido a que estos procesos conllevan un gran esfuerzo y su complejidad ha aumentado considerablemente en los últimos años la administración de la panadería presenta dificultades y en ocasiones retrasos en lo que refiere a su realización. Por lo anterior, este estudio se basó en analizar dichos procesos e implementar una solución que minimice los costos físicos y económicos que implican los mismos.
El enfoque del estudio es cualitativo, de tipo aplicada y descriptivo, se utilizaron métodos y técnicas para la obtención de datos y la definición de requerimientos, lo que permitió el desarrollo del producto utilizando la metodología ágil SCRUM.
Las panaderías son empresas manufactureras que se dedican a la producción de bienes consumibles y de duración limitada. Debido a esto, su inventario puede requerir un mayor esfuerzo para su control, ya que debe tomar en cuenta que los productos inventariados pueden echarse a perder, además de que al ser transformados no solo deben disminuir sus existencias de materia prima, sino que debe aumentar su inventario de productos terminados. (Pelayo Bustos, 2011)
En este caso, esta panadería realiza varios procesos de forma manual, es decir, no cuenta con un sistema informático y conllevan cierta dificultad, se destacan los siguientes: manejo de inventario, control de costos de producción y cuentas por pagar.
A continuación, se presentan conceptos principales relacionados con inventario, contabilidad de costos y cuentas por pagar, mismos que sirvieron de base para el desarrollo del sistema.
Gestión de inventario es el valor de las mercancías disponibles para venderse directamente o para ser usadas en la prestación de servicios (Guajardo y Andrade, 2012, p. 414)
Inventario perpetuo (Kardex), es el sistema de inventarios permanente. Permite un control constante del inventario llevando el registro de cada unidad que se ingresa y sale (Vásquez, 2011).
Según Polimeni (1997), la contabilidad de costos se encarga principalmente de la acumulación y del análisis relevante para uso interno de los gerentes en la planeación, el control y la toma de decisiones. (p. 3)
Las cuentas por pagar representan la obligación de pago frente a los proveedores u otros acreedores, la cual debe liquidarse en una fecha futura. Estas partidas por pagar por lo regular son resultado de la compra de materiales o mercancías a crédito.
Por lo general, la mayoría de las compras que una empresa realiza son a crédito y a un plazo menor a un año, razón por la cual las cuentas por pagar se encuentran clasificadas en el estado de situación financiera como pasivo circulante. (Guajardo y Andrade, 2012, p. 247)
En cuanto al manejo del inventario, la panadería hace uso del sistema de inventario perpetuo, donde registran cada producto de la materia prima y llevan un control de las entradas y salidas de los mismos, incluyendo los precios de adquisición y venta, así como las fechas en las que ocurren estos cambios. Durante este proceso el administrador revisa minuciosamente cada movimiento y lo registra para posteriormente elaborar un informe con el saldo entrante o saliente de materia prima.
Durante el proceso de investigación se formularon preguntas que dieran una idea para la solución del problema, como pregunta general se planteó: ¿cómo realizar un sistema que llevara el control de los procesos contables de la empresa?, también en base a esto indagar más sobre los procesos específicos que va a realizar el sistema, estos correspondientes a los procesos de control de inventario, contabilidad de costos y cuentas por pagar.
MATERIALES Y MÉTODOS
Esta investigación se clasifica como aplicada, debido a que se ha desarrollado un producto para dar respuesta a la problemática encontrada en la panadería, además es descriptiva por que se describen los procesos y se busca a especificar propiedades características para el desarrollo de un producto.
La unidad de análisis de esta investigación es el área que maneja el inventario, cuentas por pagar y los costos de producción de la panadería.
El método utilizado en la investigación es inductivo porque parte de conceptos y hechos específicos, empleando métodos de recolección y análisis de datos para llegar a conclusiones más generales.
También se utilizan otros métodos como el análisis, síntesis y la metodología SCRUM . para desarrollar el sistema.
Dadas las características de esta investigación las personas que brindaron información fueron el Administrador y la propietaria de la panadería.
Para la obtención de la información esperada, se aplicaron entrevistas dirigidas al administrador que trabaja directamente con las áreas de control de inventario y costos de producción, así como a la propietaria de la panadería. El objetivo de las mismas era conocer aspectos específicos en cuanto a los controles y procesos que se llevan a cabo.
Para la validación de los instrumentos se solicitó a dos docentes, uno del área de Contabilidad y otro de Sistemas de Información para que revisaran los mismos. Las sugerencias fueron tomadas en cuenta.
Luego de la validación de los instrumentos, se procedió a hacer una cita con los entrevistados, entregándoles una copia de estos para que estuvieran preparados al momento de la entrevista.
Durante las entrevistas se tomaron fotografías y se realizaron grabaciones de audio con el permiso del entrevistado, posteriormente se llevaron a cabo las transcripciones en base a los audios recopilados.
El procesamiento y análisis de la información se llevó a cabo aplicando distintas herramientas para la gestión y planificación de proyectos. Al terminar se obtuvo información referente a la panadería y sus procesos.
Luego de obtener la información necesaria, se procedió a elaborar un bosquejo inicial del sistema informático con sus distintos módulos, los cuales se distribuyeron en el equipo y tiempo indicado usando un cronograma de actividades en el que se especificaban las distintas tareas a realizar.
RESULTADOS Y DISCUSIÓN
La panadería dispone de 70 trabajadores distribuidos en las áreas de bodega, producción, empaque, ventas, atención al cliente y administración. A continuación, se detallan cada una de estas con sus principales funciones:

Imagen N° 1 Organigrama de la panadería
Fuente: Elaboración propia
Para llevar a cabo distintos procesos, la empresa cuenta con dos sistemas informáticos, uno para la elaboración de nóminas de pago de los trabajadores en el que se ingresa la producción diaria de cada uno y al final de la semana indica la cantidad que se le debe pagar. El otro para llevar un registro de los productos vendidos sea pan o materia prima.
En cuanto a las personas responsables, los procesos relacionados con el manejo de inventario y las cuentas por pagar los lleva a cabo el administrador, y el proceso relacionado con las cuentas por pagar es llevado a cabo por la propietaria de la panadería.
Manejo de Inventario
El manejo del inventario es cubierto por los procesos que van desde la recepción de los pedidos hasta el registro de las salidas y devoluciones. La panadería no registra los pedidos al momento de formularlos para sus proveedores, en cambio los registra al momento en que el proveedor les hace entrega de los mismos.
Se utiliza el sistema de inventario permanente, también llamado KARDEX, en el que se crea una tarjeta por producto con información de cada una de sus entradas y salidas con sus respectivos precios durante un período determinado. El registro de las entradas incluye solamente los pedidos recibidos y las devoluciones recibidas de los clientes, pero para registrar las salidas se lleva un proceso más complejo porque además de las ventas realizadas (según sistema de facturación), se deben incluir las cantidades consumidas (según el cálculo de costos de producción), las devoluciones a los proveedores y los productos caducados.
Cuentas por pagar
En la imagen Nº 2, se muestra el proceso de cuentas por pagar, que se realiza de la siguiente manera: a la hora en que llega un pedido se verifican los productos recibidos, posteriormente se hace el acuerdo con el proveedor (o un representante), en el que se estipula la fecha de vencimiento de la factura. La factura se registra como entrada en su inventario, luego es clasificada y archivada según su tiempo estimado de pago.
Al momento de realizar un pago al proveedor, este se registra con un número de cheque y el banco al que pertenece. La administración de la panadería se encarga de actualizar sus registros de deudas.
Las fechas de pago de cada factura son marcadas y en caso de que haya una devolución antes de realizar un pago, esta es registrada por separado y su monto se disminuye en la factura correspondiente.

Imagen N° 2 Proceso de cuenta por pagar
Fuente: Elaboración propia
Contabilidad de Costos

Imagen N° 3 Fórmulas para “Rosquetes de maíz”
Fuente: Elaboración propia
Para manejar la contabilidad de costos la empresa hace uso de los totales de pan vendidos (que son proporcionados por su sistema de facturación). A partir de estos datos se realiza un cálculo con las fórmulas de producción por arroba que maneja la panadería y de esto se obtiene la cantidad de materia prima consumida para la totalidad de producción de pan en la semana.
En cuanto a las fórmulas utilizadas, estas se dividen en dos secciones, la primera con una serie de ingredientes lo es la materia prima y su cantidad necesaria para la fabricación por arroba de pan. Al usar esta parte de la fórmula se obtienen los costos directos de fabricación. La segunda sección de una fórmula incluye los costos de empaque y administrativos (luz, agua, internet, mano de obra), estos costos deben ser actualizados periódicamente y cada vez que esto ocurre, deben actualizar cada uno de los registros de fórmulas en Excel.
Aparte de las cantidades que aplican, cada sección de una fórmula contiene sus propios costos, los costos de la primera sección se basan en los precios de la materia prima utilizada y los de la segunda sección se basan en los costos estimados de consumo, así mismo las facturas de agua, luz y otras cuentas de la empresa. (Ver imagen Nº 3)
Gracias a la información obtenida de los responsables de la panadería durante la elaboración del primer resultado, se ha caracterizado acerca de la empresa desde su fundación hasta su organización y los procesos que llevan a cabo. Los resultados obtenidos durante esta etapa de la investigación sirvieron de utilidad para identificar los requerimientos del cliente y planear el desarrollo del sistema.
Desarrollo del sistema
Para el desarrollo de los componentes del sistema que automatizan los procesos de control de inventario, costos de producción y cuentas por pagar, se utilizó la metodología SCRUM.
La metodología SCRUM consiste en la realización de una serie de “sprints”, estos son iteraciones en las que se llevan a cabo objetivos específicos y se entregan como una agrupación de módulos funcionales e independientes. Bahit (2012)

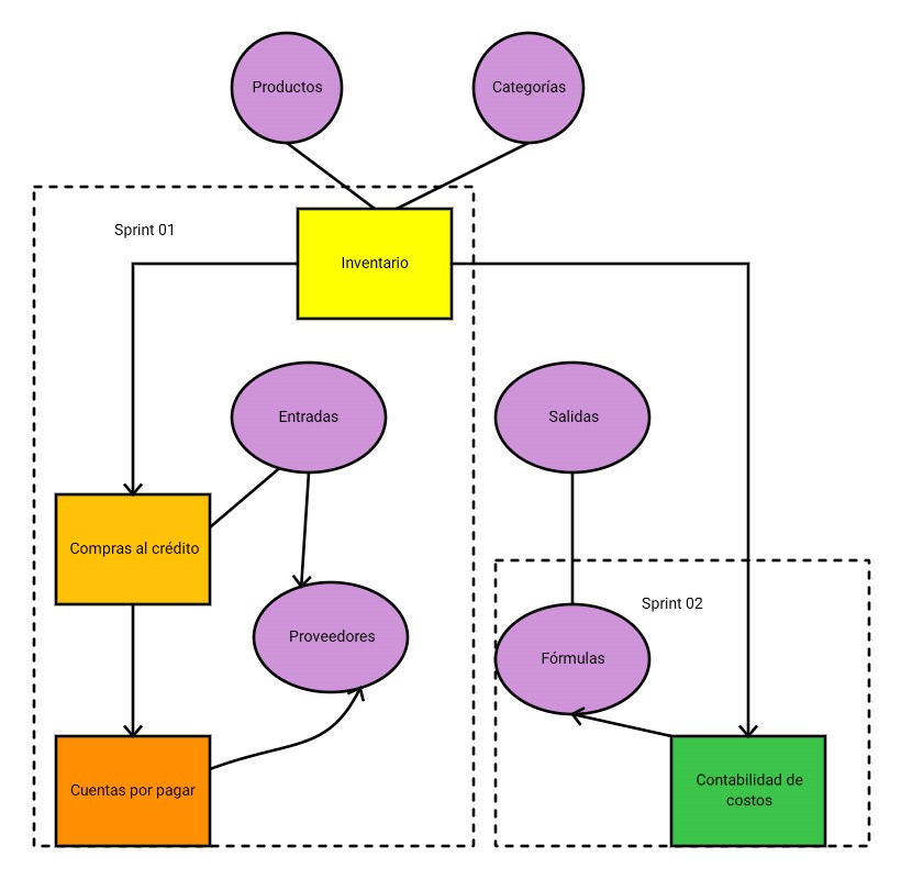
Imagen N° 4 Bosquejo de la arquitectura del sistema
Fuente: Elaboración propia
Sprint 1: Inventario y cuentas por pagar
Durante el primer sprint se trabajó en los módulos de Inventario y Cuentas por pagar. En esta sección se describe el proceso y los resultados obtenidos durante el primer sprint para el desarrollo del sistema.
Se inició el proceso asignando las tareas de la pila de producto que se encontraban en el sprint a un coordinador de entre los involucrados en el proyecto.
Sprint 2: Contabilidad de costos y administración de usuarios
A continuación, se describe el proceso y los resultados durante el segundo sprint para el desarrollo del sistema.
Para el manejo de los datos se vio la necesidad de agregar nuevas tablas al diagrama relacional las cuales dependen de los módulos anteriores, pero no interfieren con ellos de ninguna manera.
También se utilizaron herramientas como: Visual Studio 2010, para la programación; MySQL server y Workbench, para el diseño y manejo de la base de datos; Bunifu y DotNetBar, como framework individuales para el diseño de interfaces; Edraw Max, para la maquetación, Snagit para capturas de pantalla y Dropbox para el control de versiones.
Se inició con el análisis de las entrevistas llevadas a cabo anteriormente con el administrador y la propietaria de la panadería. A partir de los resultados obtenidos se creó la pila de producto con todos los requerimientos para el sistema. Estos requerimientos se clasificaron y agruparon módulos según su prioridad.
En orden de prioridad son los siguientes:

Imagen N° 5 Menú Principal del Sistema
Fuente: Elaboración propia
Este consta de seis sub pestañas para cada uno de los programas como son:
Los formularios contenidos en cada uno de estos submenús se detallan a continuación:

Imagen N° 6 Registro de materia prima en el sistema
Fuente: Elaboración propia

Imagen N° 7 Registro de Pagos realizados
Fuente: Elaboración propia
Este formulario se puede observar una lista de las entradas registradas, así mismo se pueden registrar pagos para las que estén en deuda y actualizar sus registros. El formulario dispone de opciones para seleccionar una o varias entradas sin pagar y registrar el pago de las mismas con el mismo número de cheque (si están adjudicadas al mismo proveedor). El cálculo del monto a pagar se realiza automáticamente según las selecciones del usuario y esta información posteriormente es utilizada en la generación de informes imprimibles.
Para facilitar la búsqueda de facturas específicas dispone de una serie de filtros opcionales como son: facturas pagadas; facturas en deuda; facturas con vencimiento próximo o la posibilidad de buscar una factura por su número o proveedor.
Formando parte del módulo de inventario, este formulario pretende ayudar al usuario a mantener un registro puntual de sus productos incluyendo: nombre, el mínimo permitido en el inventario; opcionalmente puede registrar la presentación del producto y una categoría para clasificarlo.
Entre sus funciones básicas se encuentran las siguientes: guardar productos nuevos, actualizar su información y eliminarlos del registro.

Imagen N° 8 Ventana para registrar fórmulas
Fuente: Elaboración propia
Formulario de registro de fórmulas
Es el formulario principal en el módulo de contabilidad de costos; por medio este, el usuario puede registrar nuevas fórmulas. Los datos que el usuario ingrese por medio de éste, posteriormente serán usados para generar un reporte imprimible. Cuenta con las funciones de: agregar ingredientes con sus cantidades; agregar costos de empaque y administrativos. Los precios de los ingredientes se calculan automáticamente según las “Entradas” registradas en el inventario
Validaciones del sistema
La validación del sistema se llevó a cabo primeramente verificando el cumplimiento de los requisitos de usuario y luego evaluando su cumplimiento con los requisitos esperados en cuanto a diseño, estabilidad, seguridad, soporte y usabilidad.
Para la comprobación del cumplimiento de estos aspectos se llevaron a cabo una serie de pruebas con datos reales. Los cálculos originales se hicieron manualmente y se comprobó que los resultados por parte del sistema fueran los esperados.
Además de lo anterior se comprobó que el sistema valida las entradas del usuario y advierte en caso de realizar acciones poco convencionales como lo son las modificaciones de los datos en una factura o el nivel de acceso de un usuario.
CONCLUSIONES
Gracias a la recolección de datos en el primer resultado se ha caracterizado acerca de la empresa desde que su fundación hasta los procesos que llevan a cabo.
A partir de la caracterización de la panadería en cuanto a sus procesos, se identificaron los requerimientos del sistema y se pudo dar inicio a su desarrollo.
Se realizaron grandes avances mediante la esquematización de los procesos en los dos sprint. El equipo desarrollador tenía a su disposición informes puntuales sobre los avances. Además de los requerimientos del sistema fueron cambiando progresivamente, en el trascurso del proceso se presentaron varios obstáculos, pero se superaron rápidamente.
Se concluyó la validación del sistema acorde a las expectativas del cliente, los requisitos para su cumplimiento fueron verificados para asegurar el funcionamiento correcto en las labores contables y administrativas, manteniendo así el control de sus consumos y ganancias.
BIBLIOGRAFÍA
Bahit, E. (2012). Scrum & extreme Programming (Para Programadores). Buenos Aires, Agertina. Recuperado el 20 de Junio de 2017
Guajardo, G., & Andrade, N. (2012). Contabilidad para no contadores. Mexico D.F.
Pelayo Bustos, J. M. (2011). Contabilidad de costos. Obtenido de https://www.youtube.com/watch?v=KDV851ZjcLU
Polimeni, R. (1997). Contabilidad de costos.
© 2018 - Revista Científica de FAREM-Estelí.
Este trabajo está licenciado bajo una Licencia Internacional Creative Commons 4.0 Atribución-NoComercial-CompartirIgual.