Elizabeth Pintado Aguilera
Unidad Empresarial de Base (UEB) Inmobiliaria del Turismo. Holguín, Cuba
https://orcid.org/0000-0002-3299-3866
epintado79@gmail.com
Libys Martha Zúñiga Igarza
Universidad de Holguín. Sede “Oscar Lucero Moya”, Cuba
https://orcid.org/0000-0001-9669-8658
lmzi@uho.edu.cu
16/06/2023
16/11/2023
La idea de la inversión constituye el primer paso del proceso inversionista, en la cual se prevén factores con incidencia negativa en las soluciones propuestas, para la obtención de mejores beneficios socio medioambiental; técnico-ingeniero y económico-financiero. Es un proceso estratégico y priorizado en el sector del turismo por las políticas del estado cubano en materia de inversión constructiva. La revisión bibliográfica realizada por las autoras constató la discordancia de la comunidad científica experta en el tema con respecto a una definición formal sobre la idea de inversión constructiva y su alcance, lo que limita la proyección de estrategias en etapas tempranas para la optimización de recursos y la eficacia del proceso inversionista. Estas insuficiencias determinaron como objetivo de la investigación la necesidad de formular un concepto aproximado para la gestión de ideas de inversiones constructivas del turismo en Cuba, mediante un análisis bibliográfico del estado del arte de la idea de inversión a escala internacional-nacional. La propuesta tuvo evaluación positiva de 30 expertos vinculados con el tema de inversiones en Cuba, cuyas opiniones se tomaron en consideración para establecer las principales características que influyen en la idea de una inversión constructiva. Dichas particularidades se agruparon para formar las variables que, según las interacciones originadas entre ellas y los elementos antes estudiados en la literatura especializada consultada, lograron el cumplimiento del objetivo propuesto.
Proceso inversionista; ideas de inversión; ideas de inversiones constructivas, turismo
The investment idea constitutes the first step of the investment process, in which factors with negative incidence in the proposed solutions are anticipated, in order to obtain better socio-environmental, technical-engineering and economic-financial benefits. It is a strategic process and prioritized in the tourism sector by the policies of the Cuban state in terms of constructive investment. The bibliographic review carried out by the authors confirmed the discordance of the expert scientific community on the subject with respect to a formal definition of the idea of constructive investment and its scope, which limits the projection of strategies in early stages for the optimization of resources and the efficiency of the investment process. These insufficiencies determined as objective of the research the need to formulate an approximate concept for the management of constructive investment ideas of tourism in Cuba, by means of a bibliographic analysis of the state of the art of the investment idea at international-national scale. The proposal was positively evaluated by 30 experts linked to the subject of investments in Cuba, whose opinions were taken into consideration to establish the main characteristics that influence the idea of a constructive investment. These particularities were grouped to form the variables which, according to the interactions originated among them and the elements previously studied in the specialized literature consulted, achieved the fulfillment of the proposed objective.
Investment process; investment ideas; constructive investment ideas; tourism.
El turismo es uno de los sectores de importancia para la economía mundial por su capacidad de impactar en otros renglones, motivo por el cual logra un crecimiento ascendente y diversificado en los últimos años. Para mantener este dinamismo se trazan estrategias de desarrollo a través de inversiones que favorecen a la par el desarrollo socioeconómico de los países, pues amplían y modernizan las capacidades productivas, fomentan las exportaciones, sustituyen importaciones y mejoran el nivel de vida de la población (Villar y Rodríguez 2012).
Cruz et al. (2019) plantean que las inversiones agrupan un conjunto de actividades que se relacionan entre sí para resolver un problema determinado mediante la interrelación de recursos humanos, tecnológicos y financieros. Estas generan siempre algún beneficio socio-medioambiental, técnico-ingeniero o económico-financiero, y surgen de una idea (Villar y Rodríguez, 2012), la cual es el punto de partida del proceso complejo (Morales et al., 2011) que se lleva a cabo para cumplir los objetivos propuestos (Vélez et al, 2018).
Las inversiones son consideradas un proceso (Asociación Internacional para la Dirección de Proyectos, 2017; Decreto No. 327/2014; Organización Internacional de Normalización, 2018; y Project Management Institute, 2021) y aunque la estructura de sus fases varía en función del contexto socioeconómico donde se desarrolla (Aguilera, 2021), para esta investigación se consideran válidas las fases establecidas en el Decreto No. 327: Fase 1-Preinversión: concepción de la inversión. Fase 2-Ejecución: concreción e implementación de la inversión y Fase 3-Desactivación e inicio de la explotación: fin de la inversión.
La aplicación adecuada de cada una de estas fases y subprocesos, así como la identificación temprana de factores que incidan en la afectación de los supuestos planteados (Villarreal y Viltard, 2015) resulta de vital importancia para disminuir el riesgo de pérdidas de recursos humanos, materiales y financieros (Dotres, 2018) y optimizar el tiempo desde la etapa de la idea inicial de la inversión. Por tanto, en las inversiones constructivas para el turismo se hace necesario realizar una correcta valoración de las ideas de inversión como etapa de la fase de la preinversión, pues de ella depende que los planes que se ejecuten contribuyan al crecimiento a mediano y largo plazos de una empresa en específico y, en general, de este y otros sectores de la economía del país (Duffus et al., 2018).
La idea inicial de la inversión es denominada de diversas maneras, como se muestra en la tabla 1.
Tabla 1 Términos empleados por diferentes autores para referirse a la idea de inversión
| Términos | Autores |
|---|---|
| Idea de proyecto | Flórez (2017); Morales y Trueba (2011); Ortegón et al. (2005); Pottstock et al. (1997); ¿Qué son las ideas de inversión? (2020); Roldán (2019); y Viñán et al. (2018) |
| Diseño del proyecto | Carrión y Berasategi (2010) |
| Proceso o fase de inicio | Kourounakis y Maraslis (2017) y Project Management Institute (2021) |
| Fase de preparación o concepción | Asociación Internacional para la Dirección de Proyectos (2017); De Heredia (1995); y Serer (2006) |
| Proceso preliminar | Metodología de Gestión de Proyectos (2001) |
| Idea | Albis (s. f.); Dirección General de Inversiones Públicas (2015); Martín (2015); y Méndez (2011) |
| Necesidad de inversión | Bordelois (2018) |
| Perfil del proyecto | Baca (2010) |
| Caso de negocio | Organización Internacional de Normalización (2021) ISO 21500:2021 |
Nota. Elaboración propia
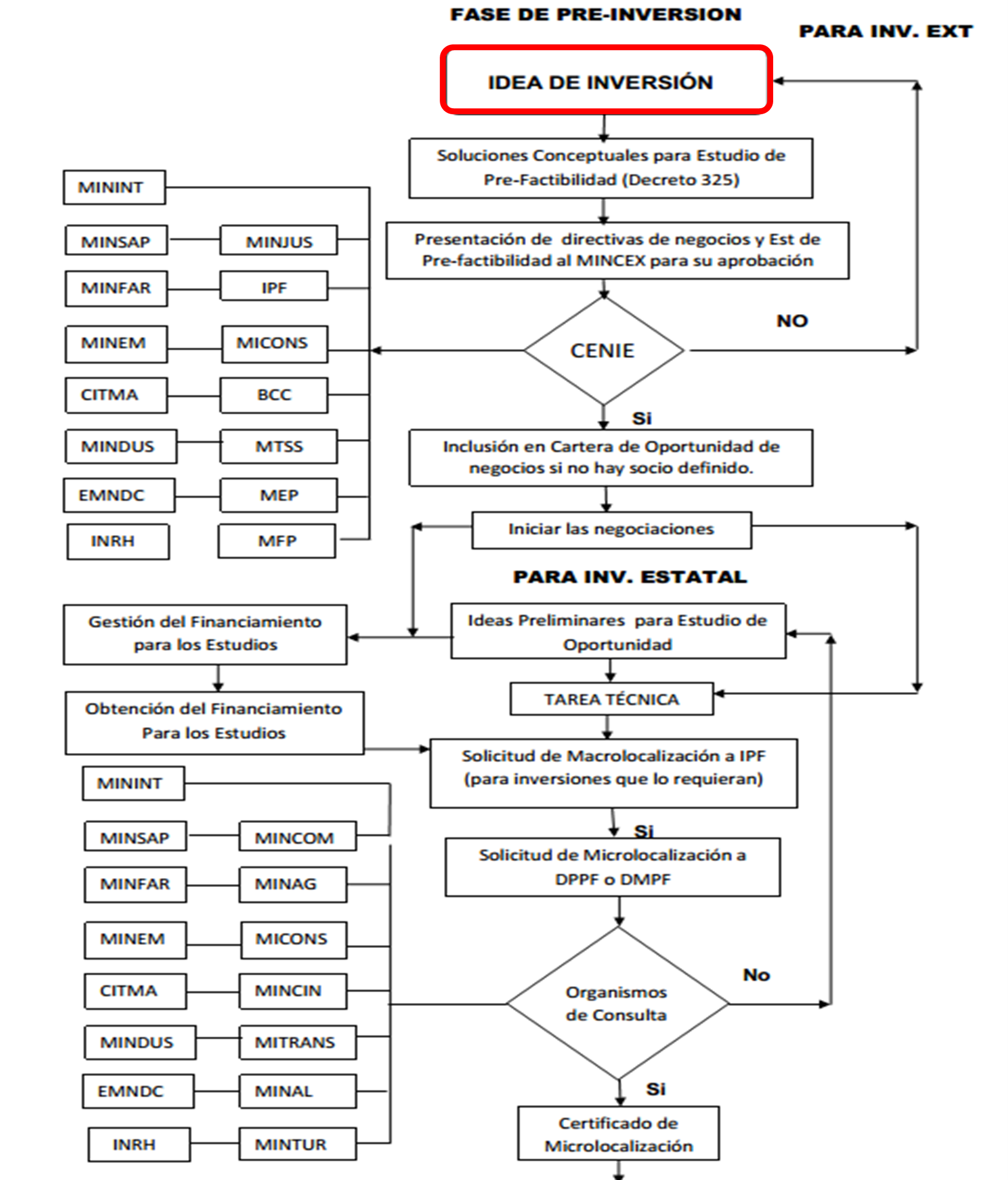
Lo antes expuesto evidencia una falta de consenso entre los autores que abordan el tema en cuanto a su denominación. En el contexto de esta investigación se asume el término abordado en el Decreto No. 327 (2014): idea de inversión, que constituye el paso inicial dentro del proceso inversionista en Cuba, según se representa en la figura 1. Este paso se corresponde con la idea de creación o identificación de un proyecto (Bordelois, 2018; Carrión y Berasategi, 2010; Dirección General de Inversiones Públicas, 2015; Royal Magazine, 2020; y Viñán et al., 2018).
Figura 1. Diagrama del proceso inversionista en Cuba según el Decreto No. 327 (2014) para inversiones constructivas y de montaje

Nota. Decreto No. 327/2014 del Consejo de Ministros de Cuba
Es aquí donde se define el alcance inicial de la inversión mediante pasos, tareas o requisitos que cumplen, se identifican los involucrados, se compromete un financiamiento estimado y los recursos, así como se estima su inicio y fin (Dirección General de Inversiones Públicas, 2015; Organización Internacional de Normalización, 2014; y Project Management Institute, 2021). Ortegón et al. (2005) lo consideran como el ejercicio más complejo en la preparación de un estudio de preinversión, y su objetivo consiste en identificar la necesidad que se satisface y las alternativas básicas para resolverla (Dirección General de Inversiones Públicas, 2015), pues constituye la base de las decisiones de inversión (Project Management Institute, 2021; Royal Magazine, 2020).
Algunos autores como la Dirección General de Inversiones Públicas (2015); Jurupe et al (2017); Organización Internacional de Normalización (2014); y Project Management Institute (2021) asumen la idea de inversión como un proceso. Esta manera de desarrollarla evidencia un entendimiento en cuanto a la necesidad de interrelacionar las actividades realizadas en este paso, mediante un sistema coherente que permite alcanzar mejores resultados en la fase de preinversión que contiene esta etapa y, por consiguiente, en el proceso inversionista.
En Cuba, el turismo es un sector estratégico y priorizado por el Estado, por lo que las inversiones constructivas turísticas han tenido gran auge en los últimos años a partir de la implementación de políticas de desarrollo. El Plan de la Economía concibió inversiones por 113 676 millones de pesos para el 2022, de los cuales al turismo se le asigna el 24 % para la terminación de 4607 habitaciones nuevas y así alcanzar las 84 906 habitaciones en el sector estatal. (Ministerio de Economía y Planificación, 2021)
Según la Oficina Nacional de Estadística e Información (2022), el comportamiento de las inversiones de manera general en el componente de Construcción y montaje en Cuba, en el periodo enero-junio (2022), con respecto a igual periodo en el 2021, tuvo un crecimiento de un 1.46 %. (Ver figura 2).
Figura 2. Comportamiento de las inversiones en Cuba en el 2021 y 2022 de enero a junio
Nota. Oficina Nacional de Estadística e Información, 2022
Mientras que la ejecución de inversiones constructivas en el turismo en este semestre, en lo que se denomina Servicios empresariales, actividades inmobiliarias y de alquiler fue un 20 % mayor que en el 2021, y en Hoteles y restaurantes hubo un crecimiento de 438,05 %. Esto demuestra la preferencia del Estado cubano por concederle un lugar de privilegio a las inversiones en este sector (Triana, 2022), que se espera rindan lo previsto, se recuperen los recursos invertidos y el país crezca, lo que no siempre sucede (Ministerio de Economía y Planificación, 2021).
Este último planteamiento, está dado fundamentalmente porque la eficiencia del proceso inversionista no se encuentra al ritmo necesario, entre otras causas por falta de estudios detallados en la etapa de preinversión (Sánchez y Ledesma, 2015). Alonso y Torralbas, (2012) plantean, que el proceso inversionista pudiera mejorarse si se corrige la ineficiencia en la preparación de las inversiones, que inicia en Cuba con la idea de inversión. También Cusato y Barcia, (2021) exponen que al preparar una inversión con calidad desde la fase de preinversión, disminuye el riesgo del fracaso. En este sentido, Aguilera, (2021) profundiza en la carencia de gestión efectiva de la información en dicha fase.
Como se ve evidenciado en el párrafo anterior, varios autores coinciden en la importancia de realizar una buena preparación de la fase de preinversión, aspecto que se ve limitado por el hecho de que, la idea de inversión es el punto de inicio del proceso inversionista, presenta limitaciones conceptuales, metodológicas y prácticas, que parten del débil tratamiento que se le da a dicho término en el marco legal vigente, Reglamento del proceso inversionista enmarcado en el Decreto 327 del 2014. En cuanto a la definición, alcance y análisis de las ideas de inversiones constructivas que impiden que se tracen estrategias desde etapas tempranas para asegurar la eficiencia del proceso inversionista, según Sánchez y Ledesma (2015), sigue siendo un reto para la economía cubana. Por lo que un esclarecimiento conceptual será el comienzo de los estudios que se realizan al respecto.
A partir de lo antes planteado, estas autoras determinaron lo necesario que resulta una definición formal y alcance de la idea de inversiones constructivas para el turismo en Cuba. Por lo que el objetivo de este artículo consistió en realizar un análisis bibliográfico de la idea de inversión constructiva para el turismo en Cuba, que permita obtener una aproximación conceptual desde las perspectivas y tendencias del estado del arte a escala internacional-nacional.
La investigación realizada presenta un enfoque mixto con tendencia cuantitativa, del tipo descriptiva, ya que se realizó una revisión de la bibliografía científica al alcance de las investigadoras sobre las ideas de inversiones constructivas, para lograr una aproximación conceptual de este tema.
Dicha revisión se desarrolló en cuatro etapas: Recolección de bibliografía relacionada con el objeto de estudio. Procesamiento de la información obtenida. Elaboración de una aproximación conceptual y valoración del resultado mediante la consulta a expertos.
Se emplearon métodos teóricos como el análisis-síntesis para la revisión sistemática de la bibliografía científica actualizada y relacionada con el tema de investigación; el inductivo-deductivo para estudiar de manera crítica la literatura consultada y el histórico-lógico para valorar el estado actual del objeto de la investigación.
Los métodos empíricos fueron utilizados para la confección de la propuesta teórico-metodológica y su posterior validación con el auxilio de la observación directa, revisión documental de fuentes de información. Se aplicó el criterio de especialistas mediante la consulta a 30 profesionales vinculados con el tema de inversiones en Cuba, con el objetivo de comprobar la propuesta conceptual elaborada. Los resultados obtenidos se procesaron a través del software SPSS versión 21.0 y se analizó la correlación existente entre las manifestaciones de los expertos acerca de las variables antes seleccionadas. Para su consecución se evaluó el coeficiente de correlación de Pearson, adecuado para el estudio de variables ordinales.
Como método estadístico y matemático se empleó el análisis de clúster para efectuar un estudio bibliométrico sobre las ideas de inversiones constructivas, con el objetivo de conocer su estado actual a partir de la caracterización de los registros bibliográficos de artículos científicos indizados en diferentes Bases de Datos (Dialnet, Dimensions, Directory of Open Access Journals [DOAJ], Redalyc, Scientific Electronic Library Online o Biblioteca Científica Electrónica en Línea [SciELO]) publicados en el periodo 2012-2022, por lo que se seleccionaron 10 años como período de análisis.
El análisis del estado del arte del término idea de inversión a escala internacional, a partir de la revisión en Google Trends de los últimos 5 años (figura 3), demuestra una tendencia en el aumento de la producción científica relacionada, lo que dio lugar a la continuidad de la investigación por considerarse un tema actual y pertinente por las autoras. Al profundizar en la búsqueda bibliográfica, se obtuvo información concreta de un total de 178 registros.
Figura 3. Tendencia de la producción científica del término idea de inversión en los años 2017-2022

Nota. Google Trends. Consultado el 16 de junio del 2022.
En la figura 4 se representa la tendencia de la producción científica por años, donde se confirma el estudio preliminar realizado en el Google Trends y en él se observa un incremento de la producción autoral sobre el tema, con un coeficiente de determinación de la línea de tendencia polinómica de segundo orden R² = 0.5399, también corrobora que el año más productivo fue el 2021 con 22 artículos, que representa el 12.36 % del total de artículos obtenidos. Se incluyen las publicaciones registradas en el 2022, a pesar de no haber concluido el año calendario, lo que demuestra que de igual forma será un año muy productivo. Los elementos antes expuestos ratifican el creciente interés de la comunidad científica con respecto al tema.
Figura 4.Cantidad de artículos por años en el tema de ideas de inversiones constructivas

Nota. Elaboración propia
De los 178 registros obtenidos, 43 corresponden a tesis de grado, maestrías, doctorados, trabajos de diploma, monografías de graduación y proyecto de tesis; 8 a documentos presentados en coloquios, conferencias y capítulos de libro; los 127 registros restantes se encuentran distribuidos en 89 revistas y se destaca que 68 de ellas tienen solo un artículo. Este análisis refleja que el 24.15 % de la literatura localizada corresponde a investigaciones de tesis, lo cual valida el interés en investigar sobre las ideas de inversiones constructivas y que es un objeto de estudio pertinente.
Figura 5. Distribución de documentos con mayor cantidad de artículos publicados

Nota. Elaboración propia
La matriz de distancias obtenida se procesó en el Ucinet for Windows: Software for Social Network Analysis para determinar las variables más representativas con vistas a la definición de la idea de inversión (círculo rojo) y como herramienta gráfica el NetDraw para obtener la red de términos más empleados. Con respecto a la compilación y procesamiento de los datos se utilizó el software Microsoft Excel (para los cálculos estadísticos y la elaboración de tablas y gráficos) y el Toolinf (para la homogenización y conteo de datos y la confección de matrices).
La consulta de estos materiales bibliográficos identificó la carencia de un consenso formal en cuanto a la denominación, conceptualización y alcance de la idea de inversión como se muestra en la tabla 2.
Tabla 2. Idea de inversión según autores
| Ítem | Autor | Término empleado | Concepto | Alcance |
|---|---|---|---|---|
| 1 | De Heredia, 1995 | Fase de concepción o ideas | Etapa de hipótesis básicas (pp. 50-51) | Definición de las necesidades o deficiencias y de la guía estratégica inicial para superarlas. Determinación de la viabilidad inicial, técnica, ambiental y económica. Formulación de los conceptos y diseños iniciales que cumplen con los objetivos. Precisión del alcance, plazo, costo y funcionalidad. Identificación de las partes interesadas y de las interfaces iniciales. Se establece una organización (p. 56) |
| 2 | Pottstock et al., 1997 | Ideas de proyectos | Surge para solucionar un problema específico y es la primera etapa de la preinversión (p. 23) | Identificación de la necesidad y detección de un plan global (p. 23) |
| 3 | Metodología de Gestión de Proyectos, 2001 | Proceso preliminar | Establecimiento de la organización apropiada del proyecto e identificación de los riesgos para adoptar la decisión de aprobación del proyecto e inversión de los recursos (pp.12-13 y p. 35) |
Existencia de información para explicar las razones del inicio del proyecto, así como el resultado esperado con el mismo (p. 15) |
| 4 | Ortegón, et al., 2005 | Ideas de proyectos | Surgimiento de necesidades o carencias de un grupo de personas (pp. 10-11) |
Identificación de los elementos principales que componen un proyecto que derivan en costos y beneficios relacionados con las acciones que se realizarán para obtener objetivos demandados (p. 11) |
| 5 | Serer, 2006 | Fase de concepción | Análisis de idoneidad de la hipótesis (p.181) | Definición de fecha de apertura. Misión del proyecto. Estudios previos. Declaración del equipo inicial. Nivel de riesgos. Recursos. Identificación de alternativas (p. 245) |
| 6 | Baca, 2010 | Perfil del proyecto | Nivel más simple de evaluación de proyectos (p. 5) | A partir del informe existente, elaboración del juicio común y la opinión que proporciona la experiencia. Solo presentan cálculos globales de las inversiones, los costos y los ingresos, sin entrar a investigaciones de terreno (p. 5) |
| 7 | Carrión y Berasategi, 2010 | Diseño del proyecto | No se tuvo en cuenta por el autor | Identificación de las necesidades o problemas para resolver y delimitación de los mismos. Requisitos técnicos, legales y económicos. Valoración de la viabilidad económica y técnica del proyecto, según la información analizada. Descripción del proyecto, fundamentación, beneficios y localización. Definición de objetivos generales y específicos del proyecto. Análisis de los riesgos del proyecto y determinación de acciones preventivas y correctivas (p. 18) |
| 8 | Méndez, 2011 | Idea | Surge como consecuencia de necesidades insatisfechas, de políticas generales, de un plan general de desarrollo, de la existencia de otros proyectos en estudio o en ejecución que requieren complementación mediante acciones en campos distintos, de políticas de acción institucional, inventario de recursos naturales, etc. (p. 3) | No se tuvo en cuenta por el autor |
| 9 | Morales y Trueba, 2011 | Idea del proyecto | Surge ante la dificultad de satisfacer determinadas necesidades de un grupo de personas en un momento dado y en un lugar real, definido para producir los bienes y servicios que se precisan (p. 338) | Quedan explícitos los objetivos concretos que se proyectan obtener, las condiciones que limitan el logro de los mismos y los criterios de valor que sustentan los promotores y que es preciso tener en cuenta en el proceso de toma de decisiones, tanto de carácter técnico como económico (p. 339) |
| 10 | Dirección General de Inversiones Públicas, 2015 | Idea | Identificación del problema o la necesidad que se satisface y reconocimiento de las alternativas básicas mediante las cuales se resolverá el problema (p. 4) |
No se tuvo en cuenta por el autor |
| 11 | Martín, 2015 | Idea | Identificación del problema o la necesidad que se satisface y las alternativas básicas mediante las cuales se resolverá el problema (p. 12) |
No se tuvo en cuenta por el autor |
| 12 | Asociación Internacional para la Dirección de Proyectos, 2017 | Fase de preparación | Preparación y planificación de un proyecto | Recopilación de la información necesaria para concebir un plan general de dirección de proyecto basado en información y elecciones acerca de requerimientos y calidad, entregables y restricciones acordadas, estructuras de comunicación y organización, recursos y presupuesto necesarios, planificación y riesgos principales (p. 143) |
| 13 | Flórez, 2017 | Idea del proyecto | Identificación del plan de negocio (p. 21) | Observación del entorno, búsqueda de información, necesidades de los consumidores y análisis de la viabilidad |
| 14 | Jurupe et al., 2017 | Planificación de la preinversión | Subproceso necesario para identificar, priorizar, planificar, coordinar y programar en el presupuesto los estudios de preinversión para su intervención (p. 33) | Diagnóstico de la situación actual para la validación del siguiente paso |
| 15 | Kourounakis y Maraslis, 2017 | Fase de inicio | Primera fase de un proyecto que inicia con la necesidad de abordar un problema (p. 17) | Definición del objetivo del proyecto, aseguramiento de la alineación del proyecto con los objetivos estratégicos de la organización, realización de alguna planificación inicial que prepare el proyecto para un buen comienzo y acopio de la información necesaria para obtener la aprobación pertinente y continuar hasta la fase de planificación (p.17) |
| 16 | Bordelois, 2018 | Necesidad de la inversión | Identificación de la necesidad de una inversión (p. 44) | Rasgos peculiares que lo caracterizan, limitaciones, requerimientos y estado actual (p. 44) |
| 17 | Viñán et al., 2018 | Ideas de proyectos | Oportunidad de negocio (p. 12) | Elaboración de breve reseña histórica del desarrollo y los usos del producto e incluye los involucrados. Antecedentes del estudio (p. 16) |
| 18 | Roldán, 2019 | Idea de proyecto | Valoración de alternativas destinadas al alcance un mismo resultado (p. 1) | Definición del objetivo general, los medios para lograrlo, los recursos, el plazo, dónde se realizarán las actividades, su alcance y quién lo realizará. Determinación de los objetivos específicos, las metas, las actividades y los responsables, un cronograma de trabajo y un presupuesto. Por último, se establece cuáles serán los indicadores para evaluar la consecución de los objetivos |
| 19 | ¿Qué son las ideas de inversión?, 2020 | Idea de inversión | Opiniones, planes o ideas específicas sobre formas de invertir dinero de manera eficaz | No se tuvo en cuenta por el autor |
| 20 | ISO 21502: 2021 | Caso de negocios | Justificación documentada para soportar la toma de la decisión de comprometerse con un proyecto, programa o portafolio |
|
| 21 | Project Management Institute, 2021 | Procesos de inicio | Definición de un nuevo proyecto o nueva fase de un proyecto existente (p. 245) |
Elaboración de la hoja de ruta de alto nivel, determinación de los requisitos iniciales de financiamiento, definición de los requisitos del equipo de proyecto y los recursos, confección de un cronograma de hitos y precisión de estrategia para las adquisiciones (p. 46) |
| 22 | Albis (s. f.) | Idea | Localización del problema que surge de una necesidad individual o común (p. 7) | Determinación de un modelo que exponga los costos de los análisis y estudios previos, según los registros históricos y la experiencia. Cálculo de la consecución de terrenos o construcción de infraestructura, así como el equipo técnico y humano que se empleará (p. 7) |
Nota. Elaboración propia
Como se puede apreciar, Viñán et al. (2018) esclarecen que la idea de inversión es una “oportunidad de negocio” (p.12), mientras que Ortegón et al. (2005) expresan que la misma surge de las necesidades o carencia de un grupo de personas; Roldán (2019) explica que es una “valoración de alternativas destinadas al alcance de un mismo resultado” (p. 1) y Flórez (2017) plantea que es la “identificación del plan de negocio” (p. 21).
Para Project Management Institute (2021) “son procesos realizados para definir un nuevo proyecto o nueva fase de un proyecto existente” (p. 245) y Kourounakis y Maraslis (2017) opinan que es “la primera fase de un proyecto que se inicia con la necesidad de abordar un problema” (p. 17). Otros autores, como De Heredia (1995), declara que es “una etapa de hipótesis básicas” (pp. 50-51) y Serer (2006) que es “el análisis de idoneidad de la hipótesis” (p. 181). Por otra parte, la Asociación Internacional para la Dirección de Proyectos (2017) plantea que es donde se prepara y planifica un proyecto, y en la Metodología de Gestión de Proyectos (2001) se afirma que aquí es donde se establece la organización apropiada para el proyecto y serán identificados los riesgos para que se adopte la decisión de aprobar el proyecto e invertir los recursos.
Albis (s. f.) expone que es en este “momento donde se detecta el problema que surge de una necesidad individual o común” (p. 7). Martín (2015) explica que “en esta etapa se identifica el problema o la necesidad que se satisface y las alternativas básicas mediante las cuales se resolverá el problema” (p. 12), mientras que Méndez (2011) declara:
La idea de inversión surge como consecuencia de necesidades insatisfechas, de políticas generales, de un plan general de desarrollo, de la existencia de otros proyectos en estudio o en ejecución que requieren complementación mediante acciones en campos distintos, de políticas de acción institucional e inventario de recursos naturales. (p. 3)
Por su parte, Bordelois (2018) revela que es “la identificación de la necesidad de una inversión”. (p. 44) y Baca (2010) que es el nivel más simple de evaluación de proyectos (p. 5). Otros autores como la Dirección General de Inversiones Públicas (2015), la Organización Internacional de Normalización (2014) y el Project Management Institute (2021) asumen la idea de inversión como un proceso dentro de la preinversión; sin embargo, Jurupe et al. (2017) la consideran independiente a ella y el resto de los autores analizados no la identifican como un proceso.
Estas autoras comparten el criterio de Jurupe et al. (2017), pues bien pudiera analizarse el hecho de que la fase de preinversión del proceso inversionista comience desde la identificación de la mejor opción de las alternativas o propuestas de idea inversión. A partir de aquí, se daría paso a la elaboración de la documentación, obtención de permisos, licencias y estudios, correspondientes a cada etapa del proyecto, ya con mayor grado de certeza. En la figura 6 se muestra este planteamiento, donde se observa la importancia que constituye para el proceso inversionista la definición de la idea de inversión lo mejor posible, para de esta manera optimizar tiempo y recursos materiales y humanos de manera anticipada.
Figura 6. Criterio que considera la idea de inversión de modo independiente a la preinversión

Fuente: Elaboración propia
Basado en el análisis anterior, se establecieron los elementos principales que están relacionados con la idea de inversión en la fase de preinversión. En ese sentido, se asumieron como variables para identificar los términos más empleados a través de la frecuencia de las palabras clave y se obtuvo la red de concurrencia mostrada en la figura 7, donde se observa que las palabras con mayor frecuencia resultaron ser las siguientes: Identificar problema (necesidades) (11); Alternativas de solución (5); Oportunidad de invertir, Planificación de un proyecto y Personas interesadas (3). Mediante la obtención de estos resultados, las autoras consideraron que el núcleo conceptual de la idea de inversión está contenido en las variables encerradas en el círculo rojo con repetición mayor o igual que 5. Estas variables fueron valoradas de manera positiva por 30 expertos en el tema de inversiones, a través de la aplicación de una encuesta.
Figura 7.Red de términos más empleados

Nota. Elaboración propia
El resultado obtenido demuestra que existe correlación entre las mismas, pues la variable Identificar problema (necesidades) presenta una correlación positiva con el resto de ellas, por tanto, entre mejor se identifique el problemas o necesidades, serán mejores las oportunidades de invertir y más precisa la alternativa de solución. Asimismo, la variable Alternativas de solución presenta una correlación lineal positiva con la variable Oportunidad de invertir, aspecto que refiere que entre más alternativas de solución existan, también será mayor la oportunidad de invertir y la Planificación del proyecto influye de manera positiva también en la oportunidad de invertir Por su parte, la relación positiva entre la variable de Personas interesadas con la planificación del proyecto, indica la importancia de lograr el estrecho vínculo entre estas.
Tabla 3. Análisis de correlación lineal entre las variables analizadas
| Identificar problema (necesidades) | Alternativas de solución | Oportunidad de invertir | Planificación de un proyecto | Personas interesadas | |
|---|---|---|---|---|---|
| Identificar problema (necesidades) | 1 | ,213 | ,115 | ,070 | ,040 |
| Alternativas de solución | ,213 | 1 | ,112 | ,040 | ,000 |
| Oportunidad de invertir | ,115 | ,112 | 1 | ,369* | ,241 |
| Planificación de un proyecto | ,070 | ,040 | ,369* | 1 | ,358* |
| Personas interesadas | ,040 | ,000 | ,241 | ,358* | 1 |
| *. La correlación es significativa en el nivel 0,05 (2 colas). | |||||
| **. La correlación es significativa en el nivel 0,01 (2 colas). | |||||
Nota. Elaboración propia
Las relaciones producidas entre las variables definidas y los elementos antes estudiados en la bibliografía consultada, permitieron arribar a una aproximación conceptual de la idea de inversión, que la define como un proceso que reúne un conjunto de acciones específicas de gestión interrelacionadas entre sí que permiten resolver un problema determinado e identificar alternativas de solución para planificar un proyecto y garantizar la oportunidad de invertir de manera coherente con los objetivos de la inversión constructiva a través de los entes interesados. Resulta válido señalar que el resultado de este accionar constituye el inicio de la preinversión.
La propuesta conceptual para las ideas de inversiones constructivas resulta pertinente en el contexto actual de las inversiones en el turismo cubano.
A partir del estudio realizado, se constató la necesidad de solucionar la brecha teórica existente, referida a la falta de consenso de autores relacionados con el tema de la inversión constructiva en cuanto a la conceptualización de la idea de inversión. En tal sentido, se pudo comprobar en el análisis de la muestra de 22 documentos procedentes de 12 países, entre ellos, Cuba, que existe dispersión en cuanto a su alcance y que es denominada de 9 maneras diferentes, lo que corrobora el problema planteado.
Mediante el análisis bibliográfico, se pudo obtener una aproximación conceptual de la idea de inversión constructiva, y permitió determinar que la idea de inversión constituye un proceso dinámico dentro de la fase de preinversión del proceso inversionista en Cuba, por lo que debe ser tratada con un enfoque de proceso, en el cual se llevan a cabo acciones interrelacionadas entre sí que analizan un problema determinado, identifican alternativas de solución, planifican un proyecto y certifican la oportunidad de invertir de manera coherente con los objetivos de la inversión constructiva a través de los entes interesados.
Las acciones llevadas a cabo para la gestión de la idea de inversión constructiva, da lugar al inicio de un conjunto de tareas, que se pueden integrar y son corresponsables al resto del proceso que se integra, lo que constituye en su totalidad la fase de preinversión, recogida en Decreto 327/2014. lo que puede contribuir a este reglamento estipulado por el Consejo de Ministros de la República de Cuba.
Albis, M. A. (s. f.). Ciclos y fases de la identificación de proyectos. Universidad del Norte.
http://manglar.uninorte.edu.co/bitstream/handle/10584/2202/Ciclo%20del%20proyecto.pdf?sequence=1&isAllowed=y
Alonso, C. y Torralbas, R. L. (2012) Metodología para la Gestión Integral del Proceso Inversionista. Serie Científica de la Universidad de las Ciencias Informáticas. Vol. 5 Núm. 3.
https://publicaciones.uci.cu/index.php/serie/article/view/351
Aguilera, L. A. (2021). Evaluación y mejora de la calidad del Proceso preinversión. [Tesis de Doctorado, Universidad de Holguín Oscar Lucero Moya].
Asociación Internacional para la Dirección de Proyectos. Competence Baseline. (2017). Base para la competencia individual en dirección de proyectos, programas y carteras de proyectos. Asociación Española en Dirección e Ingeniería de Proyectos-IPMA.
Baca, G. (2010). Evaluación de proyectos (6.a ed.). McGraw Hill.
https://pabloreyesoviol.files.wordpress.com/2018/05/1-gabriel-baca-urbina-evluacion-de-proyectos-6ta-edicion-2010.pdf
Bordelois, Á. (2018). ¿Cómo gestionar las inversiones? Su proceso de planificación, organización, dirección y control. El Cid Editor.
https://www.contraloria.gob.cu/sites/default/files/documento/2020-12/Como-gestionar-las-inversiones-Bordelois-Salazar-Angel.pdf
Carrión, I. y Berasategi, I. (2010). Guía para la elaboración de proyectos. http://up-rid2.up.ac.pa:8080/xmlui/handle/123456789/1397
Cruz, D., Rivas, L. y Lechuga, C. B. (2019). Concepto de proyecto de inversión. Ingenio y Conciencia. Boletín Científico de la Escuela Superior Ciudad Sahagún, 6(12), 97-98. https://doi.org/10.29057/escs.v6i12.4399
Cusato, A. y Barcia, G. (2021). Sovereign Risk, Public Investment and the Fiscal Policy Stance. Journal of Macroeconomics, 67, 103263, ISSN: 0164-0704. http://doi.org/10.1016/j.jmacro.2020.103263
Decreto N.o 327. Reglamento del proceso inversionista. (11 de octubre de 2014). GOC-2015-93-EX5. Gaceta Oficial N.o 5 Extraordinaria de 23 de enero de 2015. https://www.gacetaoficial.gob.cu/es/decreto-327-de-2014-de-consejo-de-ministros
De Heredia, R. (1995). Dirección Integrada de Proyecto-DIP-Proyect management (2.a ed.). Universidad Politécnica de Madrid.
Dirección General de Inversiones Públicas. (2015). Guía metodológica general para la formulación y evaluación de programas y proyectos de inversión públicahttps://www.preventionweb.net/files/32088_guiametodologicageneral.pdf
Dotres, S., (2018). Gestión de riesgo en inversiones constructivas. Experiencias en la provincia de Holguín. Ciencias Holguín, 24(4), 56-64
Duffus, D., Cuellar, A., y Escobar, Z. (2018). Estudio técnico para la evaluación de proyectos en la fase de preinversión en Cuba. Observatorio de la Economía Latinoamericana, 1 (1), 22-37.
https://www.eumed.net/rev/oel/2018/05/evaluacion-proyectos-cuba.html
Flórez, J. A. (2017). Proyectos de inversión para las PYME (4.a ed.). ECOE. https://books.google.com.cu/books?id=BK9JDwAAQBAJ&printsec=frontcover&hl=es&source=gbs_ge_summary_r&cad=0#v=onepage&q&f=false
Jurupe, C. M., Vigo, D. V. y Núñez, L. E. (2017). Propuesta de mejora del proceso de gestión de estudios de preinversión de infraestructura vial Provías Descentralizado [Tesis de Maestría, Universidad del Pacífico].
https://repositorio.up.edu.pe/bitstream/handle/11354/2019/Carlos_Tesis_maestria_2017.pdf?sequence=1
Kourounakis, N. y Maraslis, A. (2017). Síntesis de la metodología de gestión de proyectos PM². Comisión Europea Bruselas. https://catedras.ugr.es/openpm2/sites/webugr/copenpm2/public/inline-files/PM%C2%B2-Overview_Final_Espa%C3%B1ol.pdf
Martín, D. (2015). Procedimiento para la formulación y evaluación de proyectos en CIMEX. [Trabajo de diploma, Universidad Central Marta Abreu de las Villas]. https://dspace.uclv.edu.cu/bitstream/handle/123456789/5924/Dailen%20Martin.pdf?sequence=1&isAllowed=y
Méndez, J. A. (2011). Manual para la formulación y evaluación de proyectos turísticos: herramienta básica.
https://asesoresenturismoperu.files.wordpress.com/2016/04/136-manual-para-formulacion-y-evaluacion-de-proyectos-turisticos.pdf
Metodología de Gestión de Proyectos. (2001). Prince 2. https://docplayer.es/7104289-Prince-2-metodologia-de-gestion-de-proyectos.html
Ministerio de Economía y Planificación. (2021). Principales aspectos del plan de la economía nacional para el 2022.
https://www.mep.gob.cu/sites/default/files/Documentos/Archivos/Informe-Plan-2022-para-CC-y-ANPP.-3.12.21.docxcon-formato.pdf
Morales, F. J. y Trueba, I. (2011). Concepto de proyecto: lecciones de experiencia. XV Congreso Internacional de Ingeniería de Proyectos, Huesca, Fundación General de la Universidad Politécnica de Madrid.
http://dspace.aeipro.com/xmlui/bitstream/handle/123456789/1359/CIIP11_0337_0350.pdf?sequence=1
Oficina Nacional de Estadística e Información. (2022). Inversiones. Indicadores seleccionados.
www.onei.gob.cu/sites/default/files/publicacion_inversiones_junio2022.zip
Oficina Nacional de Normalización. (2007). Sistema de gestión integrada de capital humano-Vocabulario. (NC 3000, 2007).
Organización Internacional de Normalización. (2021). Introducción ISO 21500:2021 Gestión de Proyectos. International Dynamic Advisors. https://www.intedya.com/productos/PICISO21500GestiondeProyectos-.pdf
Ortegón, E.; Pacheco, J. F.; Roura, H. (2005). Metodología general de identificación, preparación y evaluación de proyectos de inversión pública. Instituto Latinoamericano y del Caribe de Planificación Económica y Social – ILPES. Área de proyectos y programación de inversiones. Santiago de Chile. Publicación de las Naciones Unidas. https://repositorio.cepal.org/bitstream/handle/11362/5608/1/S056394_es.pdf
Pottstock, S., Corrales, A. y Schwartzmann, A. (1997). Metodología para la identificación, formulación y evaluación de proyectos de inversión en el sector turístico. Dirección de proyectos y programación de inversiones.http://repositorio.cepal.org/bitstream/handle/11362/30886/S9790734_es.pdf?secuence=1&isAllowed=y
Project Management Institute. (2021). El estándar para la dirección de proyectos. Guía de los fundamentos para la dirección de proyectos (Guía del PMBOK) (7.a ed.).
¿Qué son las ideas de inversión? (2020). Magazine Royal. https://royal-lecompte.com/ideas-de-inversion/
Roldán, M. (2019). Gestión integral de proyectos turísticos: una oportunidad para el profesional en turismo. https://www.entornoturistico.com/gestion-integral-de-proyectos-turisticos-una-oportunidad-para-el-profesional-en-turismo
Sánchez, I. R. y Ledesma, Z. M. (2015). Proceso inversionista eficiente: papel del estudio de preinversión en las condiciones de Cuba. Revista Cubana De Ciencias Económicas-EKOTEMAS- http://ekotemas.anec.cu. RNPS: 2429 • ISSN 2414-4681• Vol. 1 • No. 1 • enero-marzo • 2015 • pp. 1 -11
Serer, M. (2006). Gestión integrada de proyectos. Ediciones UPC. https://www.e-buc.com/portades/9788498801477_L33_23.pdf
Tamayo, R. (2023). Debemos invertir más, y hacerlo bien. Presidencia y Gobierno de Cuba. https://www.presidencia.gob.cu/es/noticias/debemos-invertir-mas-y-hacerlo-bien/
Triana, J. (2022). El turismo ¿Qué hacer? Contrapesos. Oncubanews. https://oncubanews.com/opinion/columnas/contrapesos/el-turismo-que-hacer/
Vélez, S., Zapata, J. A. y Henao, A. (2018). Gestión de proyectos: origen, instituciones, metodologías, estándares y certificaciones. Entre Ciencia e Ingeniería, 12(24), 68-76. http://dx.doi.org/10.31908/19098367.3818
Villar, L. y Rodríguez, V. (2012). El proceso inversionista y la financiación de inversiones en Cuba: deficiencias, limitaciones y retos. Economía y Desarrollo, 148(2), 124 -138.
Villarreal, I., Viltard, L.A. (2015). Un camino unificado hacia el manejo de proyectos [en línea]. Palermo Business Review 12. https://repositorio.uca.edu.ar/handle/123456789/2292
Viñán, J. A., Puente, M. I., Ávalos, J. A. y Córdova, J. R. (2018). Proyectos de inversión: un enfoque práctico. Escuela Superior Politécnica de Chimborazo. http://cimogsys.espoch.edu.ec/direccion-publicaciones/public/docs/books/2019-09-19-211329-63%20Libro%20Proyectos%20de%20inversio%CC%81n%20un%20enfoque%20pra%CC%81ctico.pdf
© 2023 Revista Científica de FAREM-Estelí.
Este trabajo está licenciado bajo una Licencia Internacional Creative Commons 4.0 Atribución-NoComercial-CompartirIgual.