Estimación de costos por método ABC de los servicios de imagenología de un hospital privado en Managua, Nicaragua

Cost estimation by ABC method of the imaging services of a private hospital in Managua, Nicaragua

 

José Raúl Avilez Rivera
Centro de Investigaciones y Estudios de la Salud (CIES) de la Universidad Nacional Autónoma de Nicaragua, programa de Maestría en Administración en Salud. Hospital Militar Escuela Dr. Alejandro Dávila Bolaños, Nicaragua
https://orcid.org/000-0002-2723-2931
draviles8@gmail.com

Orlando Delgado Cortez
Centro de Investigaciones y Estudios de la Salud (CIES) de la Universidad Nacional Autónoma de Nicaragua, programa de Maestría en Administración en Salud, NIcaragua
https://orcid.org/0000-0002-1463-9468
delgadocortezorlando@gmail.com

Teodoro Tercero
Centro de Investigaciones y Estudios de la Salud (CIES) de la Universidad Nacional Autónoma de Nicaragua, programa de Maestría en Administración en Salud, Nicaragua
https://orcid.org/0000-0002-1360-284x
teodoro.tercero@cies.unan.edu.ni


 

Recibido

16/03/2023

Aceptado

03/10/2023

 

RESUMEN

Los hospitales de referencia nacional ofrecen una alta gama de servicios médicos y cada uno con su complejidad. Los estudios imagenológicos juegan un papel fundamental, puesto que ayuda a garantizar la atención médica integral de los pacientes. Esta investigación está basada en la estimación de los costos aplicando el método ABC (Actividad Basada en Costo) de un servicio de Imagenología en un hospital privado de la ciudad de Managua en Nicaragua, es un hospital de referencia nacional. Se realizó un estudio descriptivo de corte transversal y retrospectivo, tomando los datos registrados en el año 2021 para un total 204,477 de estudios realizados en todas las modalidades, de los cuales 169,793 correspondían a Rayos X 120,579 (58.96%), Tomografía 12,376 (6.05%), Resonancia Magnética 4,952 (2.42%) y Ultrasonido 31, 994 (15.64%), y se tomaron los estudios más frecuentes fueron radiografía de tórax, tomografía de tórax, ultrasonido de abdomen completo y resonancia magnética de columna lumbar. Debido a que el estudio de Resonancia Magnética (RM) de columna lumbar cumplía con todos los procesos asistenciales y se tenía acceso a costos de insumos y mano de obra, sé realizó la estimación del costo de RM como modelo, obteniendo un costo total de: C$ 6,236.72 córdobas equivalente a $170.9308 dólares americanos, según la tasa de cambio de referencia del Banco Central de la República de Nicaragua agosto 2023. Concluyendo que: el costo calculado es equivalente al 50% del costo más barato con relación al mercado nacional y que la metodología de costeo ABC es reproducible y aplicable para este sector del área de salud; además su utilización puede ayudar a los directivos del hospital a tomar mejores decisiones en torno a la competitividad del mercado nacional.

 

PALABRAS CLAVES

Estimación; costos; imagenología; resonancia.

 

ABSTRACT

National referral hospitals offer a wide range of medical services, each one with its own complexity. Imaging studies play a fundamental role, since they help to guarantee the integral medical care of patients. This research is based on the estimation of costs applying the ABC (Cost Based Activity) method of an Imaging service in a private hospital in the city of Managua in Nicaragua, a national reference hospital. A descriptive cross-sectional and retrospective study was carried out, taking the data recorded in the year 2021 for a total of 204,477 studies performed in all modalities, of which 169,793 corresponded to X-Rays 120,579 (58. 96%), Tomography 12,376 (6.05%), Magnetic Resonance Imaging 4,952 (2.42%) and Ultrasound 31, 994 (15.64%), and the most frequent studies were taken were chest X-ray, chest tomography, full abdomen ultrasound and lumbar spine MRI. Since the study of Magnetic Resonance Imaging (MRI) of the lumbar spine complied with all the assistance processes and there was access to the costs of supplies and labor, the estimation of the cost of MRI was made as a model, obtaining a total cost of: C$ 6,236.72 córdobas equivalent to $170.9308 US dollars, according to the reference exchange rate of the Central Bank of the Republic of Nicaragua August 2023. Concluding that: the calculated cost is equivalent to 50% of the cheapest cost in relation to the national market and that the ABC costing methodology is reproducible and applicable to this sector of the health area; in addition, its use can help hospital managers to make better decisions regarding the competitiveness of the national market.

 

KEYWORDS

Estimation; cost; imaging; resonance imaging.

 

INTRODUCCIÓN

 

A nivel internacional se ha desarrollado empresarialmente un sistema de costos ABC (Actividad Basada en Costo) donde se detallan mejor los costos de una empresa y se les asigna a los productos o servicios un coste basado en las actividades, el cual permite tener un dato más realista de los costos unitarios incluyendo costes directos e indirectos. Por lo consiguiente, este modelo se ha incorporado al sector salud debido a modelos competitivos en sus sistemas de gestión de calidad para ofrecer servicios de calidad (Cuevas, 2004).

La implementación de este sistema ha convenido debido a su aporte a diferentes Hospitales sobre todo al área de imagenología con el objetivo de optimizar recursos, evitando las actividades que agregan un valor e incrementan costos, debido a la exigencia en cuanto a la relación precio y calidad. Por lo tanto, esto permite intuir a los directivos de los Hospitales los resultados de las inversiones lo cual es herramienta importante para el orden de los procesos de la atención y costes (Herrera et ál., 2013).

En el hospital privado de Managua, Nicaragua donde se realizó el estudio, se atienden pacientes privados, así como también pacientes afiliados a la seguridad social, lo que se traduce en una alta demanda de sus servicios. Debido a esta gran demanda asistencial no se conoce el costo de atención del Servicio de Imagenología; por lo cual es importante identificar cuáles son aquellos costos según sus actividades que generan cada estudio realizado por paciente y el costo de sus utilidades. Los costos actuales se calculan en base a los costos vigentes en el mercado y de la competencia (otros hospitales y centros de servicios médicos en el país).

Por otra parte, el hospital ha adoptado este estudio como un proceso de mejora continua e implementado análisis de costos a los estudios imagenológicos debido a que juegan un papel fundamental para brindar atención médica integral a la población. El Servicio de Imagenología ofrece una alta gama de servicios médicos y cada uno representa una complejidad diferente, siendo una de las áreas medulares. En los últimos años (2021-2022) ha aumentado un 10% de su productividad en la prestación de diagnósticos por imagen en comparación con los años anteriores.

El incremento en la demanda de estudios por imagen ha significado aumentar la gestión de los recursos humanos y materiales para dar respuesta. Por lo tanto, la estimación de costos permitirá identificar aquellos costos que pueden ser más eficientes, además permitirá ajustar los precios de los estudios, aumentando la competitividad en el mercado de la salud privada y en relación con la prestación de servicios al seguro social.

La importancia de esta investigación radica en establecer un modelo de estimación de costos aplicando la metodología ABC para un servicio de imagenología, tomando como referencia un tipo de examen (Resonancia Magnética) debido a que es la modalidad que reúne todos los procesos de atención asistencial y se cuenta con la información a detalle para aplicar dicho método. Ahora bien, este método se basa en la asignación de los recursos a las actividades desarrolladas o productos, donde se considera el producto, recurso definido, costos directos e indirectos, objetos de costo e inductores de costo.

Cada uno de estos considera un sistema basado en las actividades, donde se identifican y definen las actividades relevantes, se organizan las actividades por centros de costos, se identifican los componentes de costos principales, se determinan las relaciones entre actividades y costos, se identifican los inductores de costos para asignar los costos a las actividades y las actividades a los productos, se establece la estructura del flujo de costos, se seleccionan herramientas apropiadas para realizar la estructura del flujo de costos, se planifica el modelo de acumulación de costos, se reúnen los datos necesarios para dirigir el modelo de acumulación de costos y se establecen el modelo de acumulación de costos para simular el flujo y la estructura de costos del hospital, desarrollando las tarifas de costos.

En comparación con otros estudios existen diferentes modelos para estimar los costos en una empresa y analizar su comportamiento si generan más gastos que beneficio. Ahora bien, Avila (2017) indica que la aplicación de la metodología logística no solo permite determinar los costos de producción en cuanto a costos tradicionales; sino aquellos que son pocos identificables como los costos logísticos, cuyo final generan un costo para gestión y gastos ocultos como costos de escasez de un producto que puede estar más caro que el historial de compras, también la pérdida de ciertos productos debido a su vencimiento.

Al examinar la aplicación del modelo ABC utilizado en el Servicio de Radiología de un hospital español, se evaluó la eficacia para cuantificar los costos de proceso, productividad y procedimientos. En este se analizó la cantidad de recursos que hay por cada actividad, el producto necesario para esta y la cuantificación del tiempo de ese recurso obteniendo los costos basados en las actividades y materiales que se incluyen en esa actividad, sin incluir aquellos costos que no están directamente relacionados con la atención pero que sí generan un costo (Penadés-Blasco y Martí-Bonmantí, 2015).

Debido a la existencia de diferentes modelos de estimación de costos para las empresas, cada uno tiene una determinada función y se adopta según conveniencia. Al final su objetivo tiene por fin, medir o estimar los costos, la cual sirve como herramienta para la toma de decisiones dentro de la empresa o crear estrategias más precisas para su desarrollo. Por tanto, la estimación de costo permite integrar una serie de procesos facilitando la medición del costo y conociendo su rentabilidad a mejor detalle posible (Mejía et ál., 2015).

Este trabajo de investigación tuvo como objetivo la estimación de los costos de un servicio de Imagenología en un hospital privado de referencia nacional en Managua, a partir de los procesos de atención aplicando el método ABC. Para la realización de este estudio se efectuó una búsqueda integral, donde se seleccionó un modelo de estimación y se evaluó el costo ABC de la atención de un paciente al realizarse cualquier modalidad de estudio ofertada por el hospital. El modelo ABC identifica y separa las distintas actividades que conforman el proceso, y vincula los productos con el consumo, este modelo permite conocer datos más cercanos a la realidad (Montoya y Rossel, 2006).

Debido a que el modelo ABC contempla un costeo orientado a los procesos, se observa aquellas actividades que crean conjuntos de tareas donde generan un costo, pero puede ser analizado por la organización sobre la importancia de este recurso humano, pudiéndose analizar si el recurso aporta ganancia en base a su especialidad.

 

MATERIALES Y MÉTODOS

 

El enfoque de la presente investigación es cuantitativo, puesto que se miden las variables en un determinado contexto; se analizan las mediciones obtenidas con frecuencia utilizando métodos estadísticos (Hernández, Fernández y Baptista, 2010). El tipo de estudio es descriptivo, de corte transversal y retrospectivo. El área de estudio fue el Servicio de Imagenología del Departamento de Medios Diagnósticos de un hospital privado de Managua, en la cual se realizan los estudios de Rayos X, Ultrasonidos, Tomografía y Resonancia Magnética.

Su universo fue conformado por la totalidad de los estudios realizados. Para el año 2021, se realizaron 204, 477 de los cuales 169,793 fueron exámenes diagnósticos por imagen, realizados en pacientes en las categorías de Rayos X, Tomografía, Ultrasonido y Resonancia Magnética; registrados en el Servicio de Imagenología. Por tanto, la muestra se obtuvo por muestreo no probabilístico.

Para los criterios de selección se consideró, todos los estudios de adultos, completos, que cumplan con el reporte escrito y validado por el médico radiólogo. Así mismo, la recepción de la imagen en el sistema de almacenamiento del Hospital, de Rayos X, Ultrasonidos, Tomografía y Resonancia Magnética del año 2021. Se excluyen a aquellos estudios en los que no se logró concluir con los reportes escritos y validados por el médico radiólogo, de Rayos X, Ultrasonidos, Tomografía y Resonancia Magnética, durante el año 202. De igual forma, estudios de ultrasonidos especiales de mamas, no se tomaron en cuenta como estudios frecuentes realizados en el servicio de imagenología.

Dentro de las variables de estudio se describió las características organizacional y funcional del Servicio de Imagenología. Así como, los estudios más frecuentes de Rayos X, Ultrasonido, Tomografía y Resonancia Magnética, realizados en pacientes adultos. Se analizó la relación costo-beneficio de los estudios realizados más frecuentes a partir de un estudio modelo.

Etapas de la investigación

Etapa 1. Recopilación de información
Para la presente investigación se obtuvo los datos a partir del sistema de Fleming, este es un sistema computarizado propio del hospital, que almacena electrónicamente toda la información del paciente atendido en el hospital y la pone a la disposición para las futuras consultas en las diferentes especialidades o áreas que los pacientes visiten. Además, este sistema facilita la realización de los reportes escritos por los médicos tratantes.

La información para este estudio fue extraída del Fleming y luego analizada. Así mismo, se recopiló información obtenida de fuentes primarias como los precios comerciales de los insumos médicos que se utilizan en los estudios y base de datos del hospital, donde aparecen los registros de cantidad total de estudios realizados en el año 2021 y desglosado por estudios más frecuentes.

Etapa 2. Análisis de la información
Para el uso de datos y análisis de la información cuantitativa para su integración y discusión metodológica antes descrita, se recolectó la base de datos total de los estudios realizados durante el año 2021, se seleccionó uno de los estudios más frecuentes; Resonancia Magnética” tomando en consideración el sistema Fleming puesto que evidenció todos los procesos del paciente para lograr hacerse el estudio y el registro del proceso de atención. Las variables estudiadas en esta investigación fueron: recursos humanos, recursos materiales, proceso de atención y estudios imagenológicos.

La metodología aplicada fue la del modelo de Costos Basado en Actividades (ABC) para analizar cada una de las actividades registradas en el Servicio de Imagenología para la atención del paciente y conocer los costos que genera dicho servicio por estudio de cada paciente e identificar los costos directos e indirectos que genera el servicio (Herrera et ál., 2013). Esquemáticamente, se resume de la siguiente manera:

  1. Identificar y definir las actividades relevantes.
  2. Organizar las actividades por centros de costos.
  3. Identificar los componentes de costos principales.
  4. Determinar las relaciones entre actividades y costos.
  5. Identificar los inductores de costos para asignar los costos a las actividades y las actividades a los productos.
  6. Establecer la estructura del flujo de costos.
  7. Seleccionar herramientas apropiadas para realizar la estructura del flujo de costos.
  8. Planificar el modelo de acumulación de costos.
  9. Reunir los datos necesarios para dirigir el modelo de acumulación de costos.
  10. Establecer el modelo de acumulación de costos para simular el flujo y la estructura de costos de Hospital y desarrollar las tarifas de costos.

A partir de los datos recolectados, se diseñó la base datos correspondientes, utilizando una matriz de Excel para seleccionar los estudios más frecuentes por cada área a analizar, así mismo se utilizó la metodología aplicada (ABC) donde se analizó y se estableció un sistema de costeo basado en las actividades realizadas en el servicio de Imagenología y se definieron los procesos y actividades de centros de costos. Una vez realizado el control de calidad de los datos registrados, se analizó los costos pertinentes.

Etapa 3: Estimación de costos
Finalmente se realizó una estimación de costos indirectos relacionados con los servicios básicos (servicios de agua y sanitarios, energía eléctrica, internet y telefonía, mantenimiento de equipos e infraestructura), para poder aproximar el modelo de costos de servicio en cuestión.

Sesgos y control

Durante el proceso de recolección de datos, en la fase del diseño del estudio no nos permite controlar o saber los gastos exactos que genera el Servicio de Imagenología en relación con gasto básico de energía eléctrica, agua potable, servicio de internet, mantenimiento de equipos e infraestructura. Por lo que, los investigadores declaran que estos costos fueron calculados a partir de una aproximación global de costos sumando el 5% adicional del costo directo generado entre los insumos y el cálculo mano de obra. Además, se tomó de referencia las variables del estudio y los criterios de inclusión y exclusión.

Para el control del sesgo de información se utilizó la información que se extrajo del sistema Fleming, sistema de compras del hospital y estados de cuenta de gastos para la aproximación de servicios básicos.

Consideraciones Éticas

La presente investigación consideró y cumplió con los aspectos éticos en primer lugar; se reconoce la propiedad intelectual de los autores citados, se respeta autorías de las teorías y conocimientos diversos y el método utilizado, mencionando apropiadamente y precisando las fuentes bibliográficas.

Para la recolección de información, se realizó solicitud de autorización a las autoridades correspondientes del hospital obteniendo respuesta favorable, así mismo se presentó el protocolo de la investigación al comité de ética, contando con dictamen favorable. Se garantizó la confidencialidad de la información suministrada. Finalmente, para esta investigación no existen conflictos de intereses, puesto que toda la información que se recopile es de carácter académico y científico enfocada para el beneficio del Hospital y no será utilizada para otros fines. Se omitió el nombre del hospital, para guardar la integridad del centro y garantizar la confidencialidad de la información proveniente de la institución.

 

RESULTADOS Y DISCUSIÓN

 

Según los datos recopilados el servicio de Imagenología está compuesto por un jefe de servicio, 16 médicos de base, 29 médicos residentes, 5 personal de enfermería, 1 jefe de técnicos, 30 técnicos radiólogos, 1 físico médico, 3 personal de apoyo, y 3 admisioncitas para un total de 89 colaboradores. El área de ultrasonido está compuesta por un médico de base y dos residentes, Rayos X un médico de base dos residentes y 2 técnicos radiólogos, en tomografía un médico de base, dos médicos residentes, dos técnicos radiólogos y dos enfermeros, y en el área de resonancia magnética un médico de base, dos residentes, dos técnicos radiólogos y dos enfermeros (ver estructura organizacional en figura 1).

Figura 1. Estructura organizacional y funcional del servicio de Imagenología del Hospital

Fuente: organigrama funcional del departamento de medios diagnósticos.

Para el análisis de todos los estudios realizados en Imagenología en el año 2021 se obtuvo un total de 204,477 estudios diagnóstico, incluyendo todas las modalidades como Densitometría, Mamografía, Ultrasonido, Resonancia Magnética, Rayos X, Fluoroscopia, Arco en C y Tomografía, de los cuales para la realización de esta investigación se tomaron las áreas Rayos X, Tomografía, Ultrasonido y Resonancia Magnética. Por consiguiente, en estas áreas se efectuaron 169,793 estudios de diagnóstico por imagen, que representa el 83.03% del total de estudios; en Rayos X se realizaron 120,579 (58.96%) radiografías, ultrasonido 31,994 (15.64%), tomografía 12,376 (6.05%) y resonancia magnética 4,952 (2.42%).

En el caso de Rayos X de los 120,579 estudios se analizaron aquellos que eran más frecuentes encontrando la radiografía de tórax con 21,030 (17.44%) estudios. Este porcentaje elevado en comparación al resto de radiografía se consideró que se debía a que coincidía con un año de haber iniciado la pandemia de COVID-19. Así mismo se analizó el área de procedencia de solicitud de las radiografías de tórax encontrando que, consulta externa de medicina interna y emergencias eran las que más solicitaban el estudio.

En ultrasonido se realizaron 31,994 de los cuales se analizó los más frecuentes y se encontró que el ultrasonido de abdomen completo representaba el 13.10%, el ultrasonido de abdomen superior representó el 8.73% y el tercer más frecuente fue el renal-vesical con 6.50%. Cabe destacar que, una de las áreas que más solicitó estudios de ultrasonido fue consulta externa de medicina interna y emergencia.

En tomografía se realizaron 12,376 estudios de los cuales se analizaron los estudios más frecuentes y se encontró con TC de Tórax con 24.39%, en segundo lugar, el TC de abdomen con 20.11% y en tercer lugar con 17.11% la TC de cráneo. Se consideró que la TC de Tórax fue la mayor debido a que también se utilizaba para el diagnóstico por imágenes a pacientes afectados por COVID-19. El área de procedencia que más envió estudios fue la consulta externa de medicina interna y emergencia, en similitud de Rayos X y Ultrasonido.

Finalmente, en Resonancia Magnética (RM) se realizaron 4,952 estudios, de los cuales se analizó los estudios frecuentes obteniendo la RM de columna lumbar con 29.94% en segundo lugar la RM de columna cervical con 15.10% y en tercer lugar rodilla con 8.84%. En comparación con las áreas de solicitud de procedencia, consulta externa de Medicina Interna solicitó 2,441 estudios a diferencia de emergencia que solicitó 35 estudios. 

Debido a la gran demanda de estudios realizados en el año 2021, es favorable tener 89 colaboradores para la atención en las diferentes áreas debido a que es un servicio mayormente frecuentado en el Hospital. Ello, se debe a sus constantes actualizaciones y avances en el ámbito de la tecnología, aparte de ser una referencia a nivel nacional.

En comparación con los datos del año 2020 en Rayos X se realizaron 108,870 radiografías habiendo una diferencia de 11,709 con el año 2021. Una posible explicación a esta diferencia en cantidad puede estar asociada a la cantidad de radiografías de tórax que se solicitaron debido al aumento de casos de COVID-19 debido a que, esta modalidad fue una de las más solicitadas por su aporte directo a la clínica. En el caso de tomografía, en el 2020, se efectuaron 9,832 mientras que, en el año 2021 se realizaron 2,544 tomografías. Cabe destacar que esta modalidad también aporta directamente a la clínica a aquellos casos más severos de COVID-19, así como otras patologías como cáncer, enfermedades cardiovasculares, y ortopedia en el caso de accidentes de traumatología, este último también es un factor que aumenta la demanda.

En ultrasonido en el año 2020 se realizaron 22, 947 estudios en comparación al año 2021 que aumentó 9,047 estudios más. También está asociada a la clínica de derrames pleurales para casos severos de COVID-19, detección de tumores malignos benignos en mamas y en próstata, así como lesiones musculares.

En cambio, la resonancia magnética en el año 2020 se efectuaron 4,398 estudios en comparación con el año 2021 que aumento apenas 554 estudios, aunque no estaba relacionada directamente como una modalidad para detección del COVID-19 surgieron otras patologías asociadas a trastornos musculoesqueléticos mayormente solicitadas por el Servicio de Ortopedia.

En comparación con otros estudios desarrollados internacionalmente como Barreiro (2019) y Herrera et ál. (2013), la mayor carga de trabajo siempre destaca la modalidad de Rayos X, esto se debe a que es un estudio mayormente solicitado por las diferentes áreas del Hospital como la UCI porque se realiza de Rayos X portátil aumentando las estadísticas de la modalidad.

Modelo actividades basadas en costos a partir de la selección de un servicio específico “Resonancia Magnética”

Para la estimación de costos, se abordan los aspectos generales de las actividades que genera el servicio por día en el proceso de atención al paciente. En este contexto, se presenta un desglose exhaustivo de las actividades llevadas a cabo en diversas áreas hospitalarias (Tabla 1), incluyendo admisión, atención médica de residentes, atención del personal de enfermería y atención del técnico radiólogo y proporcionando información sobre las modalidades específicas de Imagenología, como ultrasonido, rayos X de tórax, TAC y Resonancia Magnética, junto con sus costos expresados en córdobas.

Tabla 1. Actividades realizadas según modalidad en el Servicio de imagenología 2021.

Actividades
(Hora/Día)
Modalidades (representados en moneda nacional “córdobas”)
Ultrasonido
Abdomen Completo
Rayos X
Tórax
Tomografía Computarizada
Tórax
IRM
Columna Lumbar
Admisión 57.43 57.43 57.43 57.43
Atención médico residente 114.86 114.86 114.86 114.86
Atención de médico de especialista 229.72 229.72 229.72 229.72
Atención técnico radiólogo  -- 68.91 68.91 68.91
Atención personal de enfermería  -- --  59.72 59.72
Total (C$)       402.01 470.92 530.64 530.64
 

Fuente: elaboración propia de los autores
Nota: Se muestra el costo total en córdobas por cada participante según modalidad.

Para la estimación de costos basados en la actividad, se corroboró que las actividades eran las mismas para casi todas las modalidades a excepción de ultrasonido y Rayos X, estimando el costo para cada actividad según modalidad, referenciando el costo de cada especialista por cada estudio realizado basados en el salario actual dividido por los días laborados (30 días) y las horas laborables al día (8 horas) y multiplicadas por el tiempo que cada especialista demora con el paciente.

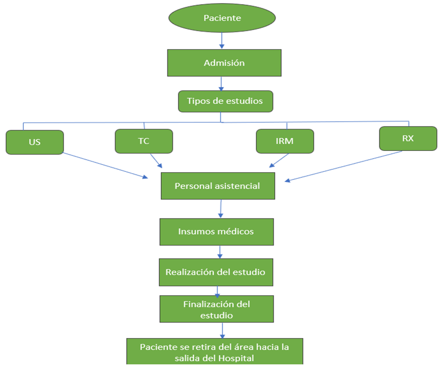
El siguiente flujograma (Figura 2) muestra la atención del paciente desde que llega al Hospital y pasa por la admisión para la realización del estudio imagenológico, según el asignado por el médico tratante. Posterior, el personal de enfermería o técnico asiste al paciente y explica el tipo de estudio a realizar, ahora bien, dependiendo de qué tipo de estudio que se realice, se le asignan los insumos médicos relacionados y se realiza el estudio. En el caso de tomografía y resonancia demora entre 45 minutos, una vez realizado el paciente se retira del área.

Figura 2. Flujograma de un paciente en el hospital que asiste a la consulta externa.

Fuente: Elaboración propia a partir de los datos disponibles recopilados.

Debido a que el Servicio de Imagenología del Hospital es de mayor demanda se observó que existe un volumen muy amplio de estudios registrados durante el año 2021 relacionado a esto se sumó con la pandemia del Covid-19, generando un incremento del 10%. Para el año 2020, el Servicio estaba comprendido por 65 colaboradores, lo cual en su incrementó de volumen de atención generó más ingresos de colaboradores hasta tener 89, lo que esto justifica su valor en sueldos debido a su productividad basadas en actividades que generan tareas diarias.

Puesto que el modelo ABC asigna un costeo a los productos y procesos que generan gastos directamente a la atención del paciente, permite tomar decisiones estratégicas para reducción de costos o controlar efectivamente los recursos humanos, pero también no evalúa aquellos procesos que no están vinculados directamente con la atención del paciente pero que si generan un costo indirecto al Servicio de Imagenología.

Para la estimación de costo, se seleccionó Resonancia Magnética (RM) debido a que es la modalidad que reúne todos los procesos de atención asistencial desde que el paciente es atendido por admisión hasta que es asistido por cada uno del personal detallado en la tabla 2.

La Resonancia magnética (RM), es una prueba de diagnóstico por imagen no ionizante en la cual usa imanes y ondas electromagnéticas para crear imágenes detalladas del cuerpo generadas por una computadora. Por lo consiguiente, los médicos suelen usar más esta modalidad para el abordaje de diferentes patologías como imágenes del cerebro, de la columna vertebral, del abdomen y del pecho, incluidas las mamas. En general, una RM es segura incluso para mujeres embarazadas. (American Society of  Clinical Oncology, 2005-2022)

Para desarrollar el servicio de Resonancia magnética, se requiere una serie de procesos, insumos y del involucramiento de personal, todo ello se traduce en costos directos que se pueden apreciar en la tabla 2 y 3. Además de los costos indirectos derivados de servicios básicos generados.

Tabla 2 Procesos de costos directos e indirectos en el proceso de atención del paciente en el Servicio de imagenología del hospital.

Lista de procesos y materiales DIRECTOS derivados del servicio
Sueldos de personal asistencial Guías en Y
Papel para ultrasonido tipo ii 210mm x 25 m  Micropore
Alcohol gel 70 % litro  Sello de heparina
Guantes de nitrilo para examinación Venditas adhesivas redondas 
Impresión de reporte Cubre zapatos estándar 
Disco Sevoflurano 100 % - 250 ml líquido para inhalar
Gel para ultrasonido galón  Electrodos descartables para monitor broche radiolúcido carbono
Impresión de voucher Contraste optiray
Película radiográfica laser imagen seca 10 x 14 pulgadas Electrodos descartables para monitor
Bránula Depreciación de equipo
Contraste dotarem Mantenimiento de equipo

Fuente: elaboración propia de los autores

Para obtener los costos directos que se generan durante la atención del paciente, se analizó aquellos procesos que estaban dentro de la atención y se podían conocer los precios de sueldos del personal e insumos médicos, así como la depreciación y mantenimiento de los equipos a través del sistema del Hospital.

Tabla 3a Estimación de costo de recursos humanos por examen durante el estudio de Resonancia Magnética de columna lumbar

Costo de mano de obra
Personal asistencial COSTO/Examen (C$)
Admisión 57.43
Técnico radiólogo 68.92
Médico residente 114.86
Médico especialista 229.72
Personal de enfermería 59.73
Total 530.66

El costo estimado relacionado con los recursos humanos involucrados para el desarrollo de un examen de resonancia magnética en el servicio de consulta externa es de C$ 530.66 córdobas. A esto se le debe sumar el costo de los insumos y materiales utilizados para la realización por examen que se pueden observar el detalle de estos en la tabla 3b.

Tabla 3. b Estimación de costo de insumos y materiales utilizados por examen durante el estudio de Resonancia Magnética de columna lumbar

Costo de insumos por paciente COSTO(C$)
Película radiográfica laser imagen seca 10 x 14 pulgadas  192
Alcohol gel 70 % litro  140
Guantes de nitrilo para examinación 11.82
Impresión de reporte 120
Disco 30
Branula 9.99
Contraste dotarem 1489.78
Guías en y 301.16
Micropore 9.89
Sello de heparina 3.97
Venditas adhesivas redondas  0.38
Cubre zapatos estándar  6.85
Sevoflurano 100 % - 250 ml líquido para inhalar 2185.16
Electrodos descartables para monitor broche radiolúcido carbono 94.68
Impresión de voucher 8
Depreciación del equipo (uso por paciente) 300
Total, de costo(C$) 5,434.34

Fuente: elaboración propia de los autores

Por otro lado, se estima que, al costo de cada examen de resonancia se le atribuye un 5% de gastos por costos indirectos relacionados con servicios básicos (agua, luz, internet y mantenimiento de equipos) ver tabla 3.c, en la consulta externa, representando un valor de C$ 271.72 córdobas adicionales al cálculo de coste insumos por pacientes. Sin embargo, en la consulta de hospitalización no fue posible obtener la aproximación del gasto tomando en cuenta que, existen otros elementos variables que no son objetivos al calcular.

Tabla 3. c proyección de costos indirectos por servicios básicos por examen durante el estudio de Resonancia Magnética de columna lumbar en consulta externa

Costo de servicios básicos COSTO(C$)
Agua y servicios sanitarios (1%) 59.65
Energía eléctrica (1%) 59.65
Internet y servicio de telefonía (1%) 59.65
Otros servicios generales básicos (instalaciones y mantenimiento de equipos) (2%) 119.3
Total de costo 271.72

Fuente: elaboración propia de los autores

El costo según las actividades y procesos que derivan del servicio de atención a un paciente para realizar examen de Resonancia Magnética se constituye con la suma de costos de mano de obra para un valor de C$530.66, más el costo por insumos y materiales incluidos la depreciación del equipo para un valor de C$ 5,434.34 y un valor aproximado de C$ 271.72 equivalente a los costos indirectos derivados de los servicios básicos en el área de consulta externa para un total de: 6,236.72 equivalente a $170.9308 dólares americanos ($1 equivale a 36. 4868 córdobas, tasa de cambio de referencia del Banco Central de la República de Nicaragua al 15 de agosto 2023).

Cada uno de los modelos existentes para estimar costos siempre está orientado a un enfoque y es conocer si el producto ofrecido por la Empresa u Hospital al final es rentable, se identifica si se obtiene un ganancia o pérdida y cuál es su porcentaje, o que área del Hospital está siendo más rentable y si esa área puede pagar los gastos de otra que, no está haciendo muy rentable en la Hospital.

En cuanto a la relación costo-beneficio de los estudios mayormente realizados en el servicio de imagenología, como radiografía de tórax, tomografía de tórax, ultrasonido de abdomen completo y resonancia magnética de columna lumbar, estuvieron basados en un modelo de costo ABC donde se consideró la identificación de las actividades más relevantes durante el proceso de atención. Asimismo, como identificar y definir las actividades relevantes, basado en las actividades de cada uno de los colaboradores, en relación a los insumos cuáles eran los componentes de costos principales con base a las actividades de cada estudio a realizar.

Se encontró que uno de los beneficios en relación con el costo por insumos, personal o equipos va en dependencia de la productividad realizada en cada año, con la tendencia a crecer, al aumentar la productividad se obtiene el beneficio a que se puede reducir los años previsto a pagar cada uno de los equipos médicos a utilizar para el diagnóstico, generar más ingresos para obtener otros equipos médicos y aumentar la capacidad del recurso humano. 

Este estudio permite a los administradores del servicio de imagenología conocer el sistema de costo neto-beneficio entre cada uno de los diferentes estudios realizados con mayor demanda como aquellos que no son solicitados con mayor frecuencia, y conocer la utilización del recurso y aquellos costos variables que pueden ser atribuibles al proceso.

 

CONCLUSIONES  

 

Al analizar la oferta de estudios diagnósticos que ofrece el Servicio de Imagenología, se pudo constatar que, de las 7 modalidades de exámenes radiológicos, los más frecuentes en demanda son Rayos X, Ultrasonido, Tomografía y Resonancia Magnética. Todo el proceso de atención integral del paciente es asistido por el personal que labora en esta área y está compuesto por un admisionista, médico residente, técnico radiólogo, médico especialista y personal de enfermería, así como la utilización de los equipos médicos, su depreciación y la utilidad de los insumos médicos.

Para las modalidades estudiadas se verificó que el estudio de Resonancia Magnética cumplió con procesos similares de atención asistencial, en comparación de Rayos X y Ultrasonido, debido a que se disponía de toda la información para poder hacer el análisis de costo, resultando un costo total de: 6,236.72 equivalente a $170.9308 dólares americanos ($1 equivale a 36. 4868 córdobas, tasa de cambio de referencia del Banco Central de la República de Nicaragua al 15 de agosto 2023) equivalente al 50% del costo más barato que se cotiza en el mercado.

Considerando que el Servicio de Imagenología tiene mayor demanda de realización de estudios que en años recientes, la relación costo-beneficio radica en que las autoridades del hospital obtienen una perspectiva favorable y creciente en la que puede disminuir los años previstos para pago de los equipos e incluso como una extensión de contribución de apoyo a pagos de insumos de otras áreas a nivel Hospitalario.

 

BIBLIOGRAFÍA

 

Artigas, J. y Cuesta, E. (2013). Estudios de coste-efectividad en Radiología.

Avila, Y. (2017). Modelo y metodologia que identifica los costos de producción y costos logísticos: caso empresa calzado de la ciudad de Santiago de Cali.

Barreiro, S. (2019). Gestión de costo en salud.

Cabrera A., Castillo. G., y Hernan, H. (2013). Propuesta de un modelo de costo en imágenes diagnósticas específicamente en el procedimiento de Resonancia Magnética para la clínica Rey David.

American Society of  Clinical Oncology (2005-2022). Resonancia Magnética (RM). https://shre.ink/nw07
Cuevas, C., Chávez, G., Castillo, J., Caicedo, N., y Solarte, W. (2004). Costeo ABC ¿Por qué y como implementarlo?

Esteve, L. (2016). Análisis de la demanda y costes de las pruebas de imagen médica realizadas en servicio de radiología del HUP La Fé.

Galván, P., Velásquez, M., Benitez, G., Barrios, A., Ortellado, J., y Hilario, E. (2015). Costo-beneficio de un sistema de telediagnóstico para Hospitales Regionales y Distritales del Paraguay.

Hernández, Fernández y Baptista (2010). METODOLOGÍA de la investigación. México: McGRAW-HILL / INTERAMERICANA EDITORES, S.A. DE C.V.

Herrera, A., Giraldo, F., Ortegón, O. (2013). Modelo de costo para el area de imagenologia en el subproceso de escanografia en la clinica de occidente de la ciudad de Cali.

Ministerio de Salud Pública. (2009). Manual de costos en salud.

Montoya, E. y Rossel, B. (2006). Aplicación del sistema de costeo basado en actividades.

Muñoz, A. y Giraldo, J. (2017). Diseño de un sistema de costos ABC para la empresa Proinsalud en el Area de Tomografìa.

Penadés-Blasco, A y Martí-Bonmantí, L;. (2015). Sistema de actividad basado en costes en el Servicio de Radiologia.

Pérez, F. (2019). Evaluación de costo y errores de imágenes radiográficas digitales en el Servicio de Diagnóstico por Imágenes del Instituto Nacional de Rehabilitación "Dra. Adriana Rebaza Flores".

Pomes, I. (s.f.). Análisis de costes de los procedimientos de imagen médica realizados a pacientes pediátricos en el Hospital Universitario y Politécnico La Fé.

Sotelo, E. y Fajardo, L. (2013). Costo de prestación de servicio de Rayos X reportados para la vigencia 2012 en la ese tierradentro.


© 2023 Revista Científica de FAREM-Estelí.
Este trabajo está licenciado bajo una Licencia Internacional Creative Commons 4.0 Atribución-NoComercial-CompartirIgual.

Ciencias
Económicas

 

Ciencias
Económicas